Utiliser des moniteurs de batterie avancés, l'équilibrage des cellules et l'isolation E/S pour concevoir un système BMS renforcé
Avec la contribution de Rédacteurs nord-américains de DigiKey
2025-07-29
Les batteries rechargeables constituent les éléments fondamentaux d'un système de stockage d'énergie sur batteries (BESS), et les différentes chimies sont de plus en plus combinées et utilisées dans des packs de dizaines, de centaines, voire de milliers de cellules pour fournir un fonctionnement plus efficace à des tensions plus élevées. Pour les concepteurs de systèmes de gestion de batterie (BMS), cette configuration présente plusieurs défis pour atteindre des performances, une efficacité, une fiabilité et une sécurité optimales.
Par exemple, la conception et la sélection des circuits intégrés nécessaires pour répondre aux besoins de cette application requièrent une connaissance approfondie des chimies de batteries, de la charge, de la surveillance, de l'équilibrage de charge, de l'isolation, de la sécurité et des techniques de communication pour une mise en œuvre efficace.
Pour relever ces défis, les fournisseurs ont intégré plusieurs des fonctions nécessaires dans des circuits intégrés spécialisés, largement indépendants du processeur. Bon nombre de ces circuits intégrés prennent en charge les différentes chimies de batteries au lithium ainsi que les cellules sans lithium. Ils collectent les données des cellules de batteries et prennent des décisions et des actions optimales de gestion des batteries en temps réel. Ils fournissent également au processeur du système des données sur l'état et le statut des cellules.
Cet article fournit un bref aperçu sur les exigences uniques des blocs-batteries multi-cellules. Il présente ensuite des circuits intégrés spécifiques aux applications, sophistiqués et optimisés d'Analog Devices et montre comment ils peuvent être utilisés pour répondre à ces exigences.
Les blocs à nombre élevé de cellules posent des défis supplémentaires
Le schéma de câblage de base d'un bloc-batterie, composé de nombreuses cellules placées en série pour une tension plus élevée et en parallèle pour un courant plus important, est d'une simplicité trompeuse. Il suggère que la configuration n'est qu'une extension d'un bloc d'une ou de quelques cellules nécessitant une gestion minimale. Ces blocs à nombre élevé de cellules sont utilisés dans des applications telles que les outils électriques exigeant 18 V ou 48 V, les véhicules électriques (VE) exigeant 400 V ou 800 V et les systèmes BESS exigeant généralement 1500 V.
La réalité de ces blocs-batteries plus grands est qu'ils présentent des subtilités et des complexités qui vont bien au-delà de ce qui apparaît sur leur schéma. Le défi de gestion augmente de façon exponentielle avec le nombre de cellules et de blocs.
Tout d'abord, les cellules individuelles doivent être surveillées pour la tension aux bornes, le profil de charge/décharge, l'état de charge (SoC), la température et les indications de défaillance imminente. De plus, les diverses cellules doivent être gérées collectivement, leurs différences étant notées et prises en compte.
L'absence de règles universelles complique davantage la gestion des cellules de batterie. La stratégie appropriée est également fonction de la chimie des cellules. Elle diffère selon les principales chimies, par exemple lithium-ion (Li-ion) et plomb-acide, et dans une même chimie générale, comme les différentes formulations Li-ion. Par conséquent, une stratégie BMS de haut niveau doit être adaptée à la chimie de cellules qu'elle gère.
En raison du grand nombre de cellules dans les blocs-batteries à tension et à capacité plus élevées et des nombreuses exigences de sécurité auxquelles ces blocs doivent répondre, la surveillance et la gestion locales des cellules constituent la solution technique la plus viable. Bien que le système soit généralement équipé d'un processeur hôte, celui-ci ne fournit typiquement que des directives de supervision de plus haut niveau pour la surveillance locale des cellules et il évalue les performances globales du bloc-batterie. La surveillance et la gestion de cellules de batterie individuelles sont assurées par des composants électroniques autonomes qui offrent des fonctionnalités en temps réel et fonctionnent en grande partie sans l'intervention d'un processeur au niveau du système.
Équilibrage passif ou actif des cellules
L'équilibrage des cellules est essentiel pour maintenir l'intégrité d'un bloc multi-cellules et garantir que certaines cellules ne sont pas trop sollicitées alors que d'autres sont sous-utilisées. Il évite d'endommager les cellules et les blocs-batteries, maximisant ainsi les performances. L'équilibrage garantit que toutes les cellules d'un bloc atteignent leur pleine capacité simultanément, évitant ainsi les surcharges, les états de charge inégaux, les décharges excessives et la dégradation prématurée, étendant ainsi la durée de vie de la batterie.
Il existe deux approches de l'équilibrage : l'équilibrage actif et l'équilibrage passif. L'équilibrage actif est plus précis et plus rapide que l'équilibrage passif, mais il est plus complexe à mettre en œuvre. Il utilise des circuits actifs pour redistribuer la charge entre les cellules d'un bloc-batterie, garantissant qu'elles présentent toutes le même état de charge. Ce circuit surveille la tension de chaque cellule et ajuste le courant de charge et de décharge en conséquence.
L'équilibrage passif, quant à lui, s'appuie sur la loi d'Ohm et sur des résistances d'équilibrage pour amener les cellules au même état de charge. En plus d'être moins précis et plus lent que l'équilibrage actif, l'équilibrage passif dissipe (gaspille) l'énergie excédentaire d'une cellule dont la charge est plus élevée.
Commencer par la surveillance de plusieurs cellules
Même s'il existe de nombreuses solutions de stockage d'énergie facilement disponibles, les deux fonctions essentielles d'un système BMS sont la surveillance et l'équilibrage des cellules individuelles. Un circuit intégré tel que l'ADES1830CCSZ (Figure 1), un moniteur de batterie à 16 canaux, multi-cellules et multi-chimies, répond à ces fonctions et ajoute de nombreuses fonctionnalités critiques qui prennent en charge et simplifient la conception et le fonctionnement global du système.
Figure 1 : Le moniteur de batterie multi-cellules et multi-chimies ADES1830CCSZ est un élément fonctionnel de base d'un système BMS complet. (Source de l'image : Analog Devices)
Ce moniteur de batterie multi-cellules mesure jusqu'à 16 cellules de batterie connectées en série avec une erreur de mesure totale (TME) inférieure à 2 mV sur la plage de températures complète. L'ADES1831CCSZ, par ailleurs identique, a une valeur TME légèrement supérieure de 5 mV. Grâce à la plage d'entrée de mesure de -2 V à 5,5 V, l'ADES1830 et l'ADES1831 conviennent tous les deux à la plupart des chimies de batterie.
Pour garantir la cohérence lors de la surveillance de blocs comportant un grand nombre de cellules, toutes les cellules peuvent être mesurées simultanément et de manière redondante à l'aide de deux convertisseurs analogique-numérique (CAN) intégrés. Ces CAN fonctionnent en continu à une fréquence d'échantillonnage élevée de 4,096 méga-échantillons par seconde (Méch./s), ce qui permet un filtrage analogique externe réduit et des résultats de mesure sans repliement. Si nécessaire, une réduction supplémentaire du bruit peut être obtenue avec des filtres à réponse impulsionnelle infinie (RII) programmables. Les dispositifs ADES1830 et ADES1831 offrent également un équilibrage passif avec une commande de rapport cyclique à modulation de largeur d'impulsion (PWM) individuelle, et ils supportent jusqu'à 300 mA de courant de décharge pour chaque cellule.
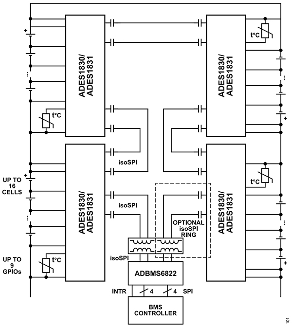
Un seul dispositif ADES1830 ou ADES1831 ne prend en charge que 16 cellules connectées en série, mais plusieurs dispositifs peuvent être concaténés pour surveiller simultanément les cellules de longues chaînes de batteries haute tension. Pour faciliter cette connectivité entre les circuits intégrés, chaque dispositif dispose d'une interface de port série isolée (isoSPI) pour les communications longue distance, haut débit et sans interférences RF, avec une isolation fournie par des condensateurs ou des transformateurs sélectionnés par l'utilisateur.
De cette manière, une seule connexion de processeur hôte peut lire les données et superviser l'ensemble de la chaîne. Cette liaison série peut fonctionner de manière bidirectionnelle, ce qui garantit son intégrité même en cas de défaillance sur le chemin de communication.
Pour optimiser l'applicabilité de ces moniteurs multi-cellules, Analog Devices propose la carte d'évaluation EV-ADES1830CCSZ (Figure 2, à gauche). Pour plus de réalisme, plusieurs cartes d'évaluation peuvent être reliées via l'interface isoSPI pour surveiller une longue série de cellules (Figure 2, à droite).
Figure 2 : La carte d'évaluation EV-ADES1830CCSZ pour les dispositifs ADES1830 et ADES1831 (à gauche) inclut des entrées à plusieurs canaux pour les lectures de tension de cellules, des circuits d'équilibrage des cellules et une connectivité de port isoSPI (à droite). (Source de l'image : Analog Devices)
Équilibrage des cellules amélioré pour des performances optimales
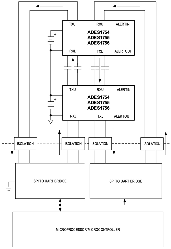
L'optimisation des performances des blocs multi-cellules plus grands implique un meilleur équilibrage des cellules. Pour relever ce défi, Analog Devices propose l'ADES1754GCB/V+ (Figure 3), un circuit intégré d'acquisition de données d'équilibrage de batterie multi-chimies, haute tension à 14 canaux conçu pour gérer les modules de batterie haute tension et basse tension.
Figure 3 : Le circuit intégré d'acquisition de données multi-chimies, haute tension à 14 canaux ADES1754GCB/V+ prend en charge les techniques avancées d'équilibrage de batterie. (Source de l'image : Analog Devices)
Ce système peut mesurer 14 tensions de cellules et une combinaison de 6 températures avec des moteurs de mesure entièrement redondants en 162 μs. Alternativement, il peut évaluer toutes les entrées uniquement avec le moteur de mesure CAN en 99 μs.
Pour l'équilibrage actif des cellules, 14 commutateurs d'équilibrage interne, répertoriés pour plus de 300 mA de courant d'équilibrage des cellules, peuvent être commutés pour prendre en charge des diagnostics intégrés étendus. Avec ces commutateurs, le circuit intégré peut être configuré pour implémenter l'équilibrage automatisé avec une temporisation de cellule individuelle ou en fonction de la tension de cellule. Le circuit intégré fournit également un mode de décharge d'urgence.
Jusqu'à 32 de ces dispositifs peuvent être reliés en chaîne pour gérer jusqu'à 448 cellules et surveiller 192 températures. Les tensions de cellules et de barres bus de -2,5 V à +5 V sont mesurées de manière différentielle sur une plage de mode commun de 65 V, avec une précision typique de 100 μV. Pour des communications robustes, le système utilise le protocole UART de gestion de batterie d'Analog Devices et prend en charge une interface de contrôleur I²C pour la gestion des périphériques externes.
Comme pour les dispositifs ADES1830 et ADES1831, Analog Devices propose la carte d'évaluation ADES1754EVKIT# (Figure 4, à gauche) pour améliorer l'expérience d'intégration et réduire le temps de configuration. La disposition physique de la carte (Figure 4, à droite) est optimisée pour la connexion efficace à plusieurs cellules de batterie et des E/S de processeur isolées.
Figure 4 : L'ADES1754EVKIT# (à gauche) accélère le processus d'intégration de l'ADES1754 ; sa configuration physique (à droite) est optimisée pour la connexion efficace à plusieurs cellules de batterie et des E/S de processeur isolées. (Source de l'image : Analog Devices)
Le kit fournit une plateforme pratique pour évaluer les caractéristiques et fonctions du circuit intégré, ainsi que ses paramètres électriques. Les connecteurs de communication verticaux du kit, ainsi que le connecteur de bloc-batterie encliquetable, permettent aux utilisateurs de créer et d'évaluer rapidement un système comportant jusqu'à 32 dispositifs en chaîne.
Isolation de sécurité et communication pour compléter le système BMS
En raison des problèmes de sécurité évidents associés aux hautes tensions des blocs-batteries, il est obligatoire que la liaison de communication entre le contrôleur BMS et les dispositifs de surveillance de batterie individuels comprenne une isolation galvanique (ohmique). Certains circuits intégrés de mesure et de surveillance offrent directement cette fonction d'isolation, mais ce n'est pas le cas de tous.
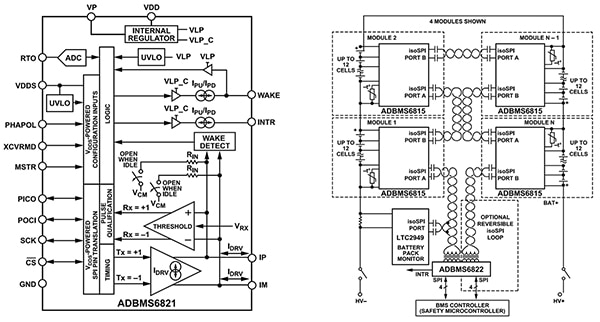
Pour répondre à cette exigence lorsqu'elle ne fait pas partie intégrante du circuit, Analog Devices propose l'ADBMS6821 à un canal (Figure 5, à gauche) et l'ADBMS6822 à deux canaux. Ces circuits intégrés à compatibilité directe qualifiés AEC-Q100 implémentent des communications isoSPI bidirectionnelles, isolant ainsi les dispositifs à l'aide d'une connexion à paire torsadée unique pour chaque liaison de données (Figure 5, à droite).
Figure 5 : Les dispositifs ADBMS6821 à un canal (à gauche) et ADBMS6822 à deux canaux contiennent les blocs fonctionnels nécessaires pour fournir les communications isoSPI bidirectionnelles. Ils interfacent facilement avec une boucle bidirectionnelle sur des câbles à paire torsadée (à droite). (Source de l'image : Analog Devices)
En fonctionnement, chaque émetteur-récepteur code les états logiques en signaux qui sont transmis à travers la barrière galvanique vers un autre émetteur-récepteur. Le dispositif récepteur décode la transmission et place le bus périphérique vers les états logiques appropriés.
L'émetteur-récepteur agit comme un pont entre le port SPI du microcontrôleur BMS et les ports isoSPI des moniteurs de blocs-batteries individuels. Il convertit les signaux SPI standard (CS, SCK, PICO et POCI) en impulsions pouvant être envoyées de manière bidirectionnelle sur les câbles à paire torsadée.
Les dispositifs prennent en charge des débits de données de 2 Mbps et des longueurs de câble de 100 mètres avec une très faible sensibilité aux interférences électromagnétiques (EMI) et de très faibles émissions EMI. Les concepteurs peuvent choisir d'utiliser des condensateurs ou des transformateurs pour la barrière galvanique, en fonction de la tension nominale requise, de l'espace disponible, des réglementations et d'autres facteurs techniques.
En outre les émetteurs-récepteurs peuvent être associés à d'autres solutions avancées de surveillance de pile de la famille ADBMS d'Analog Devices pour permettre la surveillance des capteurs et de la tension des cellules même lorsque le contrôleur BMS est hors tension, résultant en une conception de surveillance des cellules basse consommation (LPCM).
Comme pour les autres dispositifs BMS, une carte d'évaluation offre un complément de valeur pour les concepteurs qui souhaitent explorer, tester et vérifier les fonctionnalités. Pour ces émetteurs-récepteurs, une carte d'évaluation complète, l'EVAL-ADBMS6822DEC (Figure 6), est disponible. Elle fonctionne comme un adaptateur isoSPI double SPI-2 fils, doté de l'ADBMS6822 à deux canaux, mais elle peut également être utilisée avec l'ADBMS6821 à un canal.
Figure 6 : En tant qu'adaptateur isoSPI double SPI-2 fils, l'EVAL-ADBMS6822DEC facilite le développement et l'évaluation d'une liaison isolée entre le processeur BMS et les unités de surveillance de cellules individuelles. (Source de l'image : Analog Devices)
Cette carte d'évaluation permet de relier plusieurs moniteurs de batterie ADBMS68xx via des interconnexions en chaîne. La carte offre également un port isoSPI réversible, qui permet un chemin de communication redondant vers les unités périphériques. Le circuit imprimé, les composants et les connecteurs sont optimisés pour une faible sensibilité aux EMI et de faibles émissions EMI.
Conclusion
La gestion appropriée et efficace des blocs-batteries à grand nombre de cellules et des hautes tensions correspondantes constitue une question complexe impliquant de nombreuses subtilités de conception. Les circuits intégrés spécifiques aux applications optimisés d'Analog Devices offrent une variété de solutions pour répondre aux exigences techniques et réglementaires requises.
Avertissement : les opinions, convictions et points de vue exprimés par les divers auteurs et/ou participants au forum sur ce site Web ne reflètent pas nécessairement ceux de DigiKey ni les politiques officielles de la société.



