MR16 LED Driver Makes MR16 LED Lamps Compatible with Most Electronic Transformers
Avec la contribution de DigiKey
2013-07-09
This article discusses differences between the operation of low-frequency AC transformers and electronic transformers that supply current to MR16 lamps. It also explains the differences in the current draw for MR16 halogen lamps and MR16 LED lamps. These differences are important because the current draw typically prevents an MR16 LED lamp from operating with most electronic transformers. This article will show how a high-brightness (HB) LED driver optimized for MR16 lamps will allow LED lamps to be compatible with most electronic transformers. However, this article does not delve into the flicker-free operation of the dimmer and electronic transformer combination for LED MR16 lamps.
Importance of resistive loads and electronic transformers
MR16 halogen lamps normally operate from a low-voltage AC source typically generated by a low-frequency AC transformer or by a high-frequency electronic transformer. In most MR16 applications, the high-voltage AC provided by electric power companies is converted to a low-voltage AC by a high-frequency electronic transformer or by a low-frequency magnetic transformer. A high-frequency electronic transformer has a primary winding that connects directly to the 120 VAC/230 VAC. It uses high switching frequencies to provide the low voltage (12 VAC) which is applied to the MR16 halogen lamp.
A low-frequency AC transformer is bulky, heavy, and occupies a lot of space. In comparison, an electronic transformer is small and compact, designed to power a resistive load with a typical power demand exceeding 20 W. When an electronic transformer is powered by 120 VAC/230 VAC, most will not work if the resistive load on the output is set to draw less than 20 W.
Conventional halogen MR16 lamps draw more than 20 W of power from the AC source under normal operating conditions, so they operate well with electronic transformers. MR16 LED lamps, however, only need 7 W of power to provide the same light output as a 35 W MR16 halogen lamp.
Resistive loads and brightness
An MR16 halogen lamp acts as a non-linear resistive load. When the lamp is cold, the resistance is low and it will draw high currents which support the operation of the electronic transformers. Once the lamp lights up, the filament gets hot and its resistance increases. A typical 35 W halogen lamp will draw 35 W of power at 120 VAC/230 VAC when it is powered by an electronic or magnetic transformer. Since the halogen lamp is a resistive load, the brightness will decrease if the line voltage drops from nominal; brightness will increase when the line voltage rises from nominal.
Brightness increases, brightness decreases – this is not the consistent operation demanded of most applications today. It is possible, however, to keep the brightness of an MR16 LED lamp constant when the line varies around nominal input voltage. However, LED MR16 lamps are not resistive loads, which is what the electronic transformers require. Therefore, the loading behavior of the LED MR16 lamp needs to be adjusted so it can draw the power required to provide the desired light output and keep the electronic transformer operational.
Optimizing an LED lamp for a constant current load
The driver circuitry of the MR16 LED lamp can be adjusted so that it draws a constant current load from the output of the electronic transformer. No capacitance can be added to the electronic transformer's output, since this can prevent the MR16 LED lamp from acting as a constant current load. Moreover, the current drawn by the MR16 LED lamp needs to ramp up to the programmed current at a very fast rate. Specifically, it needs to jump to the programmed value within 3 µs or 4 µs. If it ramps up slower than this, then the electronic transformer may stop switching.
A new design for an HB LED driver will keep most electronic transformers operating smoothly with MR16 LED lamps. The current drawn by the MR16 lamp is adjusted with the RMS voltage applied to the lamp. When the voltage is low, the MR16 lamp draws a certain amount of current. To keep the input power constant, this current will reduce when the RMS input voltage is increased.
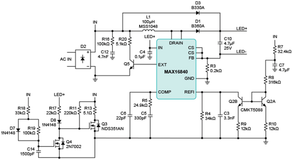
This HB LED driver integrates a 0.2 Ω, 48 V MOSFET suitable for most applications. It can be configured for LED string voltages from 6 V to 40 V. If the number of LEDs in a string is greater than six, then the driver can be used in the boost configuration. For less than six LEDs, it should be used in a SEPIC configuration. In this article we only discuss the boost configuration. Figure 1 shows the schematic of the boost configuration.

Making the LED MR16 lamp compatible with the electronic transformer
The MAX16840 uses average current-mode control to control the input current. The voltage on the current-sense resistor, R3, is controlled by the voltage on the REFI pin; the average voltage on the resistor R3 is regulated for each switching cycle by the voltage on the REFI pin. The switching frequency is set internally at 300 kHz. The maximum voltage on R3 is clamped at 200 mV, so the current cannot exceed 0.2/R3. The bridge rectifier provides the rectified input voltage on pin 3 of the diode bridge D2. This rectified voltage is now averaged by R7 and C7. The DC voltage on C7 is converted to a current by resistor R8. The current mirror circuit consisting of Q2, R10, and R19 will create a current sink on the REFI pin, where the current drawn by Q2B = VC7/R8. The voltage on the REFI pin will, therefore, be (50 µA - VC7/R8) × R4, where 50 µA is the internal current source present on the REFI pin. The values of R8 and R4 are adjusted so that the input power varies within ±5% for the input voltage which, in turn, varies within ±10% of nominal. This design keeps the input power almost constant for line-voltage variations of ±10%.
The boost inductor is set at 100 µH to provide low-input current ripple for improved compatibility with electronic transformers. During every half-cycle of the rectified voltage that appears on pin 3 of the diode bridge, the input current will go to zero when the voltage from the electronic transformer is close to zero. For proper operation it is important that the current drawn by the MR16 lamp rise to the programmed value of current at the REFI pin in one of the electronic transformer's switching cycle. If the current drawn by the lamp is much lower than current desired to keep the electronic transformer operational, then the LED lamp will start flickering. With a 100 µH inductor as used here the current will take some time to ramp up from zero. It is thus possible for some electronic transformers to stop switching and then restart, creating flicker.
To solve this problem, this circuit design has an additional load consisting of R18, D7, C14, Q4, D8, R17, R11, R13, and Q3. This circuit adds 5 Ω to the electronic transformer, but only for approximately 80 µs to 90 µs per half-cycle of the rectified AC sine wave, which typically has a frequency of 100 Hz/120 Hz. The load is removed as soon as the current in the inductor has ramped up sufficiently high to keep the transformer operational. The power dissipated by this additional load is small.
There is another way to solve the problem: reduce the boost inductor to 10 µH, operate at high switching frequencies, and remove the additional load. The high switching frequencies will cause higher switching losses, but would not need the additional load. Both the above mentioned methods are proprietary to Maxim Integrated.
The MAX16840 has an EXT pin for driving an external transistor when the voltages on the IN pin are less than 5 V. The internal MOSFET will be in the off state. The EXT pin turns on Q5 and the 5 Ω load is added to the output of the bridge rectifier. Once the voltage on the IN pin exceeds 5 V, this load is turned off. This approach is useful when the electronic transformer is operated with trailing-edge dimmers. With some electronic transformer and dimmer combinations, the transformer does not switch properly when the dimmer is set at the minimum light output. This occurs when AC power is applied to the transformer with the dimmer set at minimum. The circuit of Q5, R20, and the EXT pin of the MAX16840 overcomes this problem by adding the 5 Ω load to the electronic transformer. This load is removed as soon as the LEDs turn on and provide light because the IN pin is directly connected to the boost output voltage.
Demonstrating compatibility with electronic transformers
Performance data are shown here for a 6 W boost, MR16 LED lamp when powered by different electronic transformers. The boost MR16 was tested with seven LEDs on the output. Tables 1 and 2 summarize performance with different transformers.
| Transformer | Performance at 208 VAC/254 VAC | Average LED Current (mA) | 
| Philips® Primaline 70 | ✔ | 283 | 
| Philips Primaline 105 | Flickers | — | 
| Osram® Halotronic HTM 70 | ✔ | 296 | 
| Osram Halotronic HTM 105 | ✔ | 300 | 
| Osram Halotronic HTN75 | ✔ | 301 | 
| Osram Halotronic HTM150 | Runs at half power | 181 | 
| Osram ET-Parrot 105 | — | — | 
| Osram ET-P 60 | ✔ | 283 | 
| Philips Certaline 60W | ✔ | 298 | 
| Philips ET-E 60 | Flickers above 240V | 303 | 
| Philips Certaline 105W | ✔ | 269 | 
| Philips ET-S 150 | ✔ | 272 | 
| Philips Certaline 150W | Flickers; runs at half power | — | 
| Varilight YT70 | ✔ | 310 | 
| Varilight YT70L | ✔ | 311 | 
| Varilight YT105L | ✔ | 310 | 
| Varilight YT150 | ✔ | 312 | 
| Varilight YT250 | ✔ | 312 | 
| Nobile EN-60D | ✔ | 312 | 
| Nobile EN-80D | ✔ | 311 | 
| Nobile EN-35E | ✔ | 315 | 
| Nobile EN-110D | ✔ | 300 | 
| Nobile EN-150D | ✔ | 294 | 
| CDN CS60 | ✔ | 309 | 
| RIΩ 20-50W | ✔ | 312 | 
| Aurora A2-D60 | ✔ | 274 | 
| SEET TR50/12 Saphir 7700 | ✔ | 305 | 
| Huizhou NVC® ET60E | ✔ | 306 | 
| NVC ET50S | ✔ | 308 | 
| Shreyesh 50WH | ✔ | 293 | 
| Lumotech LT150Si | ✔ | 298 | 
| Halloform® ET30-40/12 | ✔ | 298 | 
| Conrad® 574223 | ✔ | 313 | 
| Conrad 574222 | ✔ | 311 | 
| OPPLE® DB602-220/12 | ✔ | 302 | 
| TCL ET60H | ✔ | 311 | 
| GE® SET60LS | ✔ | 274 | 
| TF TF-1100 20W to 50W | ✔ | 310 | 
| TF TF-1100 50-100W | ✔ | 296 | 
Table 1: Test data for 230 VAC/50 Hz electronic transformers.
| Transformer | Performance at 208 VAC/254 VAC | Average LED Current (mA) | 
| Wang WH-601E2N | ✔ | 307 | 
| Electronic Transformer SET02B | ✔ | 301 | 
| Allight® AL-80A | ✔ | 307 | 
| WAC® Lighting EN-1260-R2 | Runs at half power | — | 
| Hera® UE-E60FT | ✔ | 308 | 
| Hatch RS12-60M | ✔ | 310 | 
| Hatch RS12-80M | Flickers above 115V | — | 
| Lightech® LET-105 | ✔ | 311 | 
| Lightech LET75 | ✔ | 310 | 
| Hatch RS12-105 | ✔ | 310 | 
| Hatch RS12-150 | ✔ | 297 | 
| Pony PET-120-12-60 | ✔ | 309 | 
| Pony PET-120-12-75 | ✔ | 309 | 
| Nora Lighting® T50C2 | ✔ | 309 | 
| B and L CV-10/150-12 | ✔ | 291 | 
| B and L CV-10/105-12 | ✔ | 311 | 
| B and L CV-10/75-12 | ✔ | 312 | 
| B and L CV90098 | ✔ | 310 | 
Table 2: Test data for 120 VAC/60 Hz transformers.
The dimming performance (Figures 2 through 11) was tested with an LET75 and a Lutron® SELV-303P dimmer.










Conclusion
By using an HB LED driver optimized for MR16 and other 12 VAC lamps, you can make MR16 LEDs compatible with electronic transformers. The LED driver demonstrated here was the MAX16840. One should note, however, that the performance of each, distinct electronic transformer and dimmer combination must be tested.
Testing shows that some trailing-edge dimmer and electronic transformer combinations work satisfactorily. Triac dimmers do not work properly with electronic transformers because they are not designed to work with capacitive loads. The EMI filter in the electronic transformer, combined with other capacitors at the input of the electronic transformer, creates ringing when operated with a dimmer. This ringing, in turn, causes flicker when the electronic transformer's output is connected to an LED lamp using the MAX16840 in the present configuration.
Reference:
- Maxim Integrated Application Note 5372
 
            
        Avertissement : les opinions, convictions et points de vue exprimés par les divers auteurs et/ou participants au forum sur ce site Web ne reflètent pas nécessairement ceux de DigiKey ni les politiques officielles de la société.
 
                 
                 
                 
 
 
 
 Paramètres
        Paramètres
     Livraison rapide
                                    Livraison rapide
                                 Livraison gratuite
                                    Livraison gratuite
                                 Incoterms
                                    Incoterms
                                 Types de paiement
                                    Types de paiement
                                





 Produit marketplace
                                    Produit marketplace
                                 
             
                     
                                 
                                 
                                 
                         
                                 
                                 
                                 
                                 
                                 
                                 
                                 France
France