How a Reference Design Can Help Optimize your PAR38 LED Spotlight for Efficiency
Avec la contribution de Electronic Products
2014-03-25
Lighting designers can achieve low-cost, high-efficiency, dimmable PAR38 directional spotlights by selecting the right LED driver and LED for the job. The LED should deliver a combination of high-lumen output, excellent optical control and color consistency, while the LED driver provides a compact size, low heatsinking requirements, and excellent dimmability.
One key for lighting designers is to select the right design trade-offs and then be able to pack all the electronics into a small space. In many cases, designers find reference designs can make it much easier for them to solve some of these challenges. Reference designs also help engineers meet their time-to-market requirements; it has been said that the role of a reference design is to provide a design that is nearly 75 percent complete, and that the key benefit is you will not have to design it from scratch.
In this article, we will examine a reference design¹ from Power Integrations (Figure1) that uses the company's LYTSwitch-4 (LYT4317E) LED driver with Cree's MT-G2 Easy White LEDs. The LYT4317E is an isolated high-power-factor (PF) TRIAC dimmable LED driver designed to drive a nominal LED string voltage of 36 V at 550 mA typical from an input voltage range of 90 to 132 VAC. The Cree XLamp MT-G2 LED delivers 25 percent brighter LEDs compared to the previous MT-G, which enables a wider spectrum of high-lumen applications, making them very suitable for high-output, directional lighting applications.

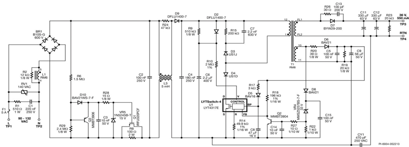
Figure 1: The reference design for a dimmable PAR38 spotlight uses Power Integrations' LYT4317E single-stage driver with Cree's MT-G2 EasyWhite LEDs (Courtesy of Power Integrations).
This design balances efficiency with a broad range of dimmer compatibility, along with integrated power factor correction (PFC) and overvoltage, overcurrent, and overtemperature protection, as well as features such as auto-recovering thermal shutdown and no "pop-on" and flicker-free dimming. There are several things that can be done to optimize efficiency in this kind of driver (Figure 2), but the biggest impacts center around the operation of the bleeder and damper circuits, according to Andrew Smith, product marketing manager for LED Lighting, Power Integrations.

Figure 2: The LED driver provides an efficiency of 85 percent or greater at 120 VAC.
Both the active damper and passive bleeder circuits at the input stage of the design are associated with TRIAC dimming. While they have different and specific functions in a TRIAC dimmer, they are associated with getting the TRIAC to fire properly and stay on. The bleeder circuit basically ensures that there is enough current (latching current) flowing through the TRIAC at any time to keep the dimmer in operation, while the damper circuit is used to reduce the amount of oscillation caused by the step voltage applied to the input filter, which can result in shimmering or flickering.
The advantage of an active damper circuit (connected to R6 as shown in Figure 3) is that it only adds the resistive element to the operation when it is needed at the moment of turn on, and turns off during the remainder of the cycle. The downside is this design requires extra circuitry (Q1, VR5, C3, Q3, R29, R6, D10, and R28 as shown in Figure 3) to achieve this extra efficiency improvement, said Smith. It is possible to use a passive damper but it will likely call for an increase in the wattage of the resistor, he added.
Figure 3: Schematic of the 20 W PAR38 dimmable LED driver using the LYT4317E (Courtesy of Power Integrations).
If the designer wants a very low-cost design and the efficiency target can be relaxed a little bit, the extra circuitry can be removed.
It is possible to use a passive damper but it will likely call for an increase in the wattage of the resistor. The circuit would be smaller, which means it might fit into a smaller enclosure, and the bill of materials (BOM) cost will go down, although the resistor will cause some temperature rise, and the efficiency would drop two to three points, depending on the power rating of the device, according to Power Integrations’ Smith.
Using an active damper circuit is a relatively cost-effective way of improving efficiency, so most designers will opt to go that route except for very-low-power lamps, where they usually use a passive damper because they do not have the room or budget for an active damper circuit, said Smith.
The input bleeder circuit (R1 and C1 as shown in Figure 3) is used to ensure that the TRIAC in the dimmer is latched-on at the start of an AC cycle and remains in conduction as the AC voltage falls at the end of each cycle. Smith said the resistor and capacitor components are sized to provide a lamp that works with a range of dimmers. "The more power dissipated in the R and C the more bleed current you take into the circuit. The advantage of more bleed current is the damper works with more TRIAC dimmers."
There are hundreds and hundreds of TRIAC dimmers on the market, and no light bulb manufacturer in the world works with all of them, explained Smith. TRIAC dimmers are designed to work at higher power than an LED load draws, so each behaves differently at the much lower current levels of LED lamps, he added.
Designers have a choice: make a very-high-power-absorbing bleeder circuit that will work with lots of dimmers or make a smaller bleeder circuit that will work with fewer dimmers. Power Integrations typically selects a broad range of the worst dimmers, those that are difficult to work with, and designs its circuits to work with those without crippling efficiency. Smith noted: “We accept some efficiency loss through R1 and C1, as well as in the damper circuit, to make sure we work with these dimmers."
"Dimmer capability design is a key thing we bring with our reference designs. We've already done that hard work and it's a real time saver for engineers who often spend a lot of time trying to optimize that characteristic," he added.
The reference design also takes into consideration the type of transformer, environmental temperature, PFC, and total harmonic distortion (THD). Each of these could warrant separate discussions. In a nutshell, the design uses an RM8 transformer in which the RM8 core contains the magnetic flux within the device. Why is this important? In most cases, light bulbs are contained in a metal case or at the very least are partially surrounded in metal, and the metal will change the flux path of the transformer. This means when the lamp is plugged in it will likely get a different output current than the design did on the bench.
The RM8 core eliminates this problem, which means it will automatically work with different types of enclosures, shapes, and sizes. The advantage of this platform design is that it can be used in different applications.
"With the RM8 core it doesn't matter if you test the power supply inside the case or outside the case, and change the material or shape of the case, the device will always behave the same," said Smith. Another advantage is the RM8 core size is relatively small for cost and space savings.
In addition, the LYTSwitch-4 has a built-in overvoltage protection (OVP) circuit, which means it monitors the internal temperature of the switching transistors, typically the hottest part of the circuit, so if it gets too warm, the lamp shuts down until it cools off. "It protects the circuitry so the customer can't move so far outside of safe operation that they break the lamp," explained Smith.
The LYTSwitch-4 also takes PFC requirements into consideration by integrating PFC into the circuit, but at no extra cost, thanks to the single-stage design. This circuit delivers .9 PF, which means it can work across the U.S. without any problems. It also provides low THD, a requirement for global markets including Europe. This means the lamp designer does not have to change the circuit design if the bulb is marketed globally.
Other key features include a substantial EMI filter, which ensures that the circuit elements do not generate audible noise, creating a buzz in some LED lamps, as well as self-powering of the LYTSwitch-4 during startup. The IC automatically powers itself up from the primary side using the drain connection until it is in normal operation, and once it gets into normal operation, it uses the bias winding (10 and 11 as shown in Figure 3). "It's a simplification for the designer who doesn't have to worry about how to get the IC to turn on," noted Smith.
In summary, lighting designers can optimize their PAR38 LED spotlight designs by using reference designs that provide a good balance in trade-offs for characteristics such as efficiency, PF, THD, and circuit protection. In many cases, these designs help engineers speed up their design cycle, while providing optimum designs that can be used across geographic regions and with a wide range of dimmers.
Reference:
- "20 W, Isolated Flyback, TRIAC Dimmable, Power Factor Corrected (>0.98) LED Driver Using LYTSwitchTM-4 LYT4317E," Reference design (DER-350), Power Integrations
Avertissement : les opinions, convictions et points de vue exprimés par les divers auteurs et/ou participants au forum sur ce site Web ne reflètent pas nécessairement ceux de DigiKey ni les politiques officielles de la société.


