Conception d’un récepteur GPS de la taille d’une pièce alimenté par énergie solaire
Avec la contribution de Rédacteurs européens de DigiKey
2014-03-12
La technologie GPS est de plus en plus intégrée dans les modes basse consommation, ce qui permet désormais d'alimenter des récepteurs de petite taille à l'aide d'une cellule solaire. Prenons par exemple le Retrievor, un produit né d'une collaboration entre plusieurs entreprises des États-Unis, d'Australie, de Grande-Bretagne et de Chine qui collectent des fonds par crowdsourcing pour développer un dispositif de suivi GPS de la taille d'une pièce. Ce petit système GPS auto-alimenté permet d'effectuer le suivi d'objets de valeur et même d'animaux de compagnie, en utilisant des applications Android et Apple iOS pour obtenir des informations sur l'emplacement.
L'unité Retrievor mesure 28 mm (1,10 po) de diamètre et 10 mm (0,39 po) d'épaisseur. L'intégration de l'antenne dans le module permet d'en réduire la taille. Elle exploite le processeur GPS SiRFstarIV qui permet une utilisation dans des environnements GPS difficiles, notamment le suivi en intérieur ou lorsque l'utilisateur final est en déplacement. Ce niveau de performances GPS élevé est atteint grâce à l'utilisation d'un micrologiciel GPS innovant, capable de détecter les changements de contexte, de température et de signaux transmis par satellite. Il peut également mettre à jour ses données internes dès que l'occasion se présente, pour une navigation quasi continue.

L'unité Retrievor est alimentée à l'aide d'un panneau solaire et d'un chargeur de mouvement intégrés, alimentant une batterie lithium-ion de 3,7 V, également rechargeable par micro-USB. Il est possible de régler les valeurs ping définies par l'utilisateur entre toutes les secondes et une fois par jour, pour que l'unité Retrievor n'ait plus jamais besoin d'être rechargée.
Conception d'un récepteur GPS
Il est possible de combiner des modules hautement compacts associant RF et antenne avec des transducteurs de récupération d'énergie et un système de gestion de l'alimentation pour fournir le même type de petit système indépendant des sources d'alimentation. Tout en veillant à gérer le budget énergétique du système, des cellules solaires, par exemple celles de Sanyo, peuvent répondre à toutes les exigences en matière de puissance. Avec ces petits formats, il est également crucial d'éviter les problèmes avec la configuration RF pouvant épuiser la puissance et rendre insuffisante la source de récupération d'énergie.
Le modèle M10478 proposé par Antenova est un module d'antenne RF GPS hautement intégré adapté pour les systèmes A-GPS et GPS à bande L1. Ce dispositif est basé sur la même architecture GPS SiRFstarIV que celle du Retrievor, combinée avec la technologie d'antenne haut rendement d'Antenova. En outre, il est conçu pour fournir un modèle de rayonnement optimal pour la réception GPS.

Tous les composants du récepteur et du circuit d'entrée sont contenus dans un module stratifié en boîtier unique fournissant un récepteur GPS complet pour des performances optimales. Le modèle M10478 fonctionne sur une alimentation positive de 1,8 V simple avec une faible consommation énergétique et plusieurs modes basse consommation pour réaliser des économies d'énergie supplémentaires, ce qui permet de l'alimenter par une batterie au lithium de 3,7 V intégrée alimentée par la cellule solaire. Un oscillateur à quartz contrôlé en température (TCXO) précis de 0,5 ppm garantit un temps d'acquisition (TTFF) court pour les applications mobiles. Par ailleurs, le module est pris en charge par un logiciel autonome et compatible avec des interfaces de processeur hôte UART, SPI et I²C.
Trickle Power (TP)
Le module comporte un mode « Trickle Power » qui permet de réduire la puissance et de rendre viables les sources de récupération d'énergie. Le dispositif passe en mode de rapport cyclique pour réduire la consommation de courant moyenne, mais conserve une haute précision et des performances élevées pour permettre le suivi des signaux faibles.
Généralement, en conditions normales, le mode TP s'exécute à pleine puissance pendant 100 à 900 ms et fournit un point, suivi par un intervalle de 1 à 10 secondes en état de veille basse consommation. De temps en temps (généralement toutes les 1800 secondes), le module passe en mode pleine puissance pour mettre à jour les données d'éphémérides.
En mode TP, si les conditions de signaux sont difficiles (en dessous de 30 dB-Hz), le module passe automatiquement en mode pleine puissance afin d'augmenter les performances de navigation. Une fois que les conditions redeviennent normales, le module passe de nouveau en mode TP. Cela implique des économies d'énergie variables, mais des performances plus fiables pour un taux de sortie fixe. Les applications qui utilisent le mode TP s'exécutent de manière identique aux applications utilisant une pleine puissance, mais avec des économies d'énergie considérables dans des conditions de signaux puissants.

Pour des conceptions pour lesquelles il est nécessaire d'ajouter l'antenne à part, le module de récepteur GPS série SG de Linx Technologies constitue un récepteur GPS autonome hautes performances équipé d'un amplificateur à faible bruit (LNA) et d'un filtre à ondes de surface intégrés. Basé sur le jeu de puces SiRFstar III, il présente une haute sensibilité, et la très basse consommation permet d'optimiser les temps d'exécution dans des applications de récupération d'énergie. Avec plus de 200 000 corrélateurs efficaces, le récepteur série SG est capable d'acquérir et de suivre jusqu'à vingt satellites simultanément en quelques secondes seulement, même à des niveaux de signal très faibles.
Logé dans un boîtier CMS compact compatible avec la refusion, le récepteur ne nécessite aucune programmation ni aucun composant RF supplémentaire (à l'exception de l'antenne) pour former une solution GPS complète. Cinq GPIO sont facilement configurées à l'aide de commandes série simples, qui, avec la sortie de données NMEA standard du module, facilitent son intégration, même par des ingénieurs sans expérience préalable dans les technologies RF ou GPS. Le cœur du GPS gère l'ensemble des opérations d'initialisation, de suivi et de calcul nécessaires de manière autonome : aucune programmation n'est requise. La section RF est optimisée pour des signaux de faible niveau et ne nécessite aucun accord de production.
Par défaut, la série SG fonctionne en mode pleine puissance, mais elle intègre également un mode de contrôle de puissance appelé mode Adaptive Trickle Power (ATP) lors de l'utilisation d'une source de récupération d'énergie.
Considérations sur l'antenne
Le module série SG est conçu pour utiliser une grande variété d'antennes externes. Le module possède une sortie de puissance régulée qui facilite l'utilisation des antennes de type GPS, qui nécessitent une alimentation externe. Cette caractéristique offre au concepteur une grande flexibilité, mais l'antenne doit être sélectionnée avec soin pour garantir des performances optimales.
Il est possible d'utiliser un petit dispositif portable dans de nombreuses orientations variables de telle sorte qu'un élément d'antenne avec un modèle uniforme et large est capable de donner de meilleures performances globales qu'un élément d'antenne avec un gain élevé et un faisceau proportionnellement plus étroit. Inversement, une antenne montée de manière fixe et prévisible peut bénéficier des caractéristiques de modèle et de gain adaptées à cette application. L'évaluation de plusieurs solutions d'antenne en situation réelle est un excellent moyen pour identifier rapidement celle qui répondra le mieux aux besoins de l'application.
Pour le GPS, l'antenne doit avoir d'excellentes caractéristiques de polarisation circulaire droite (RHCP) pour correspondre à la polarisation des signaux GPS. Généralement, les antennes patch céramique sont les plus utilisées, mais il existe beaucoup d'autres formes, tailles et styles d'antennes. Les antennes passives sont simplement des antennes réglées à la fréquence correcte tandis que les antennes actives ajoutent un amplificateur à faible bruit (LNA) derrière l'antenne et devant le module pour amplifier les signaux GPS faibles du satellite, mais consomment davantage d'énergie que celle que peut fournir la source de récupération d'énergie, étant donné que la ligne VOUT fournit 2,85 V à 30 mA pour alimenter l'amplificateur LNA externe.
Le maintien d'un chemin de 50 Ω entre le module et l'antenne est primordial étant donné que des erreurs dans la configuration peuvent avoir des impacts considérables sur les performances du module. La conception du module facilite l'intégration. Cependant, il est primordial de faire attention à la configuration de carte CI. L'utilisation de techniques de configuration inadaptées peut entraîner une dégradation significative des performances du module et augmenter la consommation d'énergie, étant donné que la puce compense les faibles performances.
L'un des principaux objectifs de configuration consiste à maintenir une caractéristique d'impédance de 50 Ω tout au long du chemin de l'antenne vers le module. Le module doit être, dans la mesure du possible, isolé des autres composants de la carte CI, particulièrement dans un circuit haute fréquence comme des oscillateurs à quartz, des alimentations à découpage et des lignes de bus haut débit. Il est également recommandé d'avoir des circuits numériques et RF séparés dans différentes zones de la carte CI.
Il est important de ne pas router les rubans de carte CI directement sous le module, ce qui peut poser problème lors de la conception d'un système aussi petit. Il ne doit pas y avoir de cuivre ni de ruban sous le module sur la même couche que le module, uniquement la carte CI nue. Le dessous du module présente des rubans et des traversées pouvant créer un court-circuit ou se coupler aux rubans sur la carte à circuit imprimé du produit.
Idéalement, un grand plan de masse continu doit être placé sur une couche inférieure à l'opposé du module pour créer un faible retour d'impédance pour la mise à la terre et des performances régulières du microruban. Il est préférable de garder un ruban aussi court que possible et ne passant pas sous le module ou tout autre composant. En effet, le routage du ruban de l'antenne sur plusieurs couches de carte CI à l'aide de traversées ajoute de l'inductance. Il est préférable d'utiliser plusieurs traversées pour relier les couches de masse et les masses de composants.
Pour une petite conception, il est fréquent d'encapsuler le produit. Il existe, par ailleurs, une large gamme de composés d'enrobage avec des propriétés diélectriques variables. Étant donné que de tels composés peuvent avoir des impacts considérables sur les performances RF et la possibilité de retravailler ou d'entretenir le produit, le concepteur doit faire attention au choix et à la qualification de tels matériaux.
Gestion de l'alimentation
Le module est conçu pour fonctionner avec une batterie de secours qui maintient l'alimentation de la mémoire SRAM et de l'horloge temps réel (RTC) lorsque la section RF et le cœur GPS principal sont hors tension. Cela permet d'obtenir un temps TTFF plus rapide du module lorsqu'il est remis sous tension. La mémoire et l'horloge consomment environ 10 μA, faisant ainsi de la cellule solaire une source d'alimentation viable.
Cela signifie également qu'une petite batterie au lithium peut suffire pour alimenter ces sections. Cela permet de considérablement réduire la consommation d'énergie et de prolonger l'autonomie de la batterie principale tout en permettant des points rapides sur la position lorsque le module est de nouveau alimenté. L'un des problèmes rencontrés avec la récupération d'énergie vient du fait que le module nécessite une source d'alimentation propre bien régulée avec un bruit inférieur à 20 mV étant donné que le bruit de l'alimentation peut avoir des conséquences sur la sensibilité du récepteur.
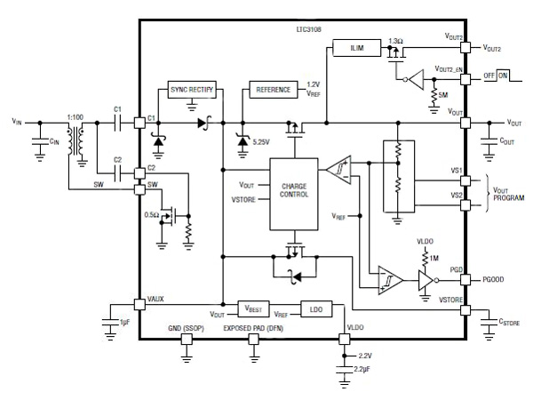
Des dispositifs tels que le LTCR3108 de Linear Technology sont des convertisseurs CC/CC hautement intégrés, optimisés pour récupérer et gérer le surplus d'énergie à partir de sources de tensions d'entrée extrêmement faibles. Cela leur permet de récupérer de l'énergie à partir de petites cellules solaires pour un récepteur GPS de la taille d'une pièce puisque la topologie d'élévation fonctionne à partir de tensions d'entrée de seulement 20 mV.
Le LTC3108 présente une résistance d'entrée minimum (charge) dans la plage de 2 Ω à 10 Ω, selon la tension d'entrée. À mesure que la tension d'entrée chute, la résistance d'entrée augmente, permettant au LTC3108 d'optimiser le transfert de puissance depuis des sources avec un minimum d'ohms de résistance source. Une résistance source plus faible fournit toujours davantage de capacité de courant de sortie en fournissant une tension d'entrée plus élevée en charge.

Pour ce faire, une option VOUT fixe unique est ajoutée à une architecture bien établie. Le régulateur LDO 2,2 V alimente un microprocesseur externe, tandis que la sortie principale est programmée sur l'une des quatre tensions fixes pour alimenter le récepteur GPS.
Le LTC3108 permet également de gérer la charge et la régulation de plusieurs sorties dans un système dans lequel l'absorption de puissance moyenne est très faible, mais où des impulsions périodiques de courant de charge plus élevé peuvent s'avérer nécessaires lorsque la position du récepteur GPS est interrogée. Le gestionnaire de puissance est basé sur un commutateur MOSFET qui forme un oscillateur élévateur résonnant utilisant un transformateur élévateur externe et un petit condensateur de liaison. Cela lui permet d'optimiser des tensions d'entrée de seulement 20 mV de manière suffisante pour fournir plusieurs tensions de sortie régulées pour alimenter d'autres circuits. La fréquence d'oscillation est déterminée par l'inductance de l'enroulement secondaire du transformateur et se trouve généralement dans la plage de 10 kHz à 100 kHz.
Sortie programmable
La tension de sortie principale sur VOUT est chargée depuis l'alimentation VAUX et programmée par l'utilisateur sur l'une des quatre tensions régulées à l'aide des broches de sélection de tension VS1 et VS2. Même si la tension de seuil logique pour VS1 et VS2 est de 0,85 V typique, il est recommandé de les relier à la masse ou à VAUX.
Lorsque la tension de sortie chute légèrement en dessous de la valeur régulée, le courant de charge est activé tant que l'alimentation VAUX est supérieure à 2,5 V. Une fois que la valeur VOUT atteint la valeur appropriée, le courant de charge est désactivé. Le diviseur de résistance programmable interne définit la valeur VOUT, éliminant le recours à des résistances externes à valeur très élevée qui sont susceptibles d'engendrer une fuite et de consommer de l'énergie.
Surveillance de l'alimentation
Le comparateur Power Good permet également de surveiller la tension VOUT. Il s'agit d'une sortie à drain ouvert avec faible excursion haute (1 MΩ) vers la tension LDO et qui augmente une fois que la valeur VOUT est chargée dans une fourchette de 7,5 % de sa tension régulée. Si la valeur VOUT chute de plus de 9 %, PGOOD passe en état bas pour notifier le microprocesseur, et il est conçu pour commander les E/S d'une puce, non pour commander une charge de courant plus élevée comme une DEL. Le signal PGOOD permet également d'activer un microprocesseur en veille ou un autre circuit lorsque la valeur VOUT atteint la régulation.
La sortie VOUT2 peut être activée ou désactivée par l'hôte, à l'aide de la broche VOUT2_EN. Lorsqu'elle est activée, VOUT2 est connectée à VOUT par le biais d'un commutateur MOSFET à canal P 1,3 Ω. Cette sortie, contrôlée par un processeur hôte, peut être utilisée pour alimenter des circuits externes, par exemple des capteurs et des amplificateurs qui ne sont pas dotés de capacité d'arrêt ou de mise en veille basse consommation.
La réduction du volume de la capacité de découplage sur VOUT2 permet l'activation ou la désactivation plus rapide, pour des délais de rafales plus courts et par conséquent des rapports cycliques inférieurs dans des applications à impulsions de type capteur ou émetteur sans fil. Un petit condensateur VOUT2 réduit également l'énergie gaspillée lors de la charge du condensateur à chaque activation de VOUT2. VOUT2 présente un délai de démarrage progressif d'environ 5 µs pour limiter le courant de charge du condensateur et réduire les pointes de conversion de la sortie principale lors de l'activation de VOUT2. Elle intègre également un circuit de limitation du courant afin de limiter le courant de crête à une valeur typique de 0,3 A. L'entrée d'activation VOUT2 présente un seuil typique de 1 V avec 100 mV d'hystérésis, ce qui la rend compatible avec une entrée logique.
Puce GPS dédiée
Une autre option consiste à utiliser une puce GPS dédiée à la place d'un module. Le circuit intégré du récepteur GPS MAX2741 à bande L1 présente un gain en tension total de 80 dB et un facteur de bruit en cascade de 4,7 dB pour la sensibilité du récepteur dans des applications exigeant -185 dBW pour des solutions de suivi en intérieur.
Ce récepteur à conversion double convertit le signal GPS 1575,42 MHz en une première valeur IF de 37,38 MHz, puis en une seconde valeur IF de 3,78 MHz. Un CAN 2 ou 3 bits intégré (SIGN 1 bit, MAG 1 ou 2 bits sélectionnable) échantillonne la seconde valeur IF et génère les signaux numérisés vers le processeur de bande de base. Le synthétiseur intégré offre une flexibilité dans la planification des fréquences pour permettre l'utilisation d'une conception monocarte dans des fréquences de référence de 2 MHz à 26 MHz. L'oscillateur de référence intégré permet un fonctionnement avec quartz ou oscillateurs à quartz contrôlés en température.

Le récepteur fonctionne depuis une alimentation de 2,7 V à 3,0 V et consomme seulement 30 mA lorsqu'il est actif. Cela permet d'utiliser une source de récupération d'énergie. Il est disponible dans un boîtier QFN plat à 28 broches, et il est spécifié de -40°C à +85°C à 3 V pour les conceptions de récepteur hautement intégrées compactes.
Conclusion
Avec les circuits intégrés de gestion de l'alimentation et GPS, les modules et les conceptions d'antennes les plus récents, les possibilités de développement de dispositifs extrêmement compacts auto-alimentés par l'environnement augmentent. L'utilisation de cellules solaires pour charger des batteries au lithium, qui interagissent avec des dispositifs de gestion de l'alimentation dédiés, permet d'utiliser des récepteurs GPS dans davantage de situations, ce qui ouvre la possibilité de créer de nouvelles applications exceptionnelles.
Avertissement : les opinions, convictions et points de vue exprimés par les divers auteurs et/ou participants au forum sur ce site Web ne reflètent pas nécessairement ceux de DigiKey ni les politiques officielles de la société.

