A Hands-on Look at the Maxim MAX17710 Energy Harvesting PMIC
Avec la contribution de Electronic Products
2012-02-22
Untapped energy surrounds us. Transducers to convert various energy sources into electricity that can be put to useful work are relatively straightforward to understand and implement. However, harvestable energy sources are intermittent, or at least very inconsistent, in terms of output. Many can provide only a few microwatts. Putting these very low energy sources to use requires efficient charge control electronics designed for low power.
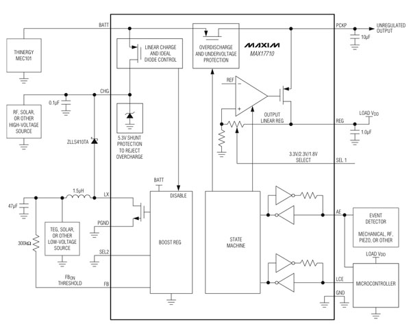
In terms of performance, one of the most attractive energy harvesting power management ICs (PMIC) on the market is the MAX17710GB+T from Maxim, which was designed from the ground up for energy harvesting and extracting the greatest amount of energy possible from the transducer element. As a result, it offers class-leading performance for this application. The PMIC allows very simple, low-cost solutions for battery charging and protection. The MAX17710GB+T will provide good battery charging performance for a wide range of ambient sources and conditions. Useful power is extracted from levels as low as 1 µW and 0.8 V. Coupled to a very small form factor MEC (micro energy cell), it is a powerful combination for a broad range of energy harvesting applications.

The device is offered in a very low profile UTDFN package (Figure 2). At only 0.5 mm thick, the MAX17710 is tailored to very thin card-like form factors.

Using energy harvesting to power ultra-low power electronics is much more effective if the charge control electronics are less of a burden. In this regard, the MAX17710GB+T offers standby current of only 1 nA. Once the energy harvesting source starts to supply power, the PMIC enters voltage boost operation without draining the storage battery. Even during boost mode, there is only a minimal system load of less than 500 nA.
Maxim designers have incorporated two voltage regulators on the PMIC. The default regulator and a low current mode regulator are available. These can be enabled by activating either the AE or LCE enable pin respectively. This flexibility to program the MAX17710GB+T based on a microcode routine, or in response to other external signals, fits this PMIC into a broad range of applications.
To properly evaluate the performance and capability of their boost harvesting PMIC, Maxim offers the MAX17710EVKIT# fully self-contained and self-powered evaluation kit. It allows system designers to fully evaluate the capabilities of the MAX17710GB+T. Furthermore, the evaluation kit gives a clear indication of the low external component count of the PMIC design. The short list of discretes required to implement the MAX17710GB+T in a charging system application includes only a few low-cost resistors, capacitors and diodes.
The evaluation kit features the THINERGYM MEC from Infinite Power Solutions, Inc. (IPS), a solid-state, rechargeable, thin-power solution. Three small amorphous silicon solar cells are installed on the kit as the power source for an energy-harvesting application. The on-board solar cells offer a convenient, self-contained energy harvesting transducer, but the MAX17710EVKIT# evaluation kit allows designers and experimenters to use any other energy source, from RF to thermal energy.
Testing can be carried out with a single cell as the power source, or a parallel combination of two or three cells can be used for charging. This gives a wide range of harvested energy to test the performance of the MAX17710GB+T PMIC. The EVkit is a self-powered board. The EVkit’s output charges the THINERGY MEC with current as low as 1 fA. The EVkit provides test points to monitor the inputs and outputs, and jumpers to test the various settings. An LED is included on the CHG output to indicate if the boost is operating.
A complete demonstration platform can be built by plugging in any one of several off-the-shelf wireless sensor cards into the evaluation board. This gives system designers an opportunity to observe the MAX17710GB+T in operation for any desired conditions of harvesting ambient light.
To start evaluation, the designer needs to configure the on-board solar cells as the power source. Jumper JU3 performs this function. Getting a feel for the operation and to get going quickly with testing, the best approach is to tie all three solar cells in parallel for the highest available energy. The full solar cell output will be available for charging when JU1 is configured with jumpers between pins 1-2 and 3-4.
With any modest amount of light in the test lab, the MAX17710GB+T will provide a charging current for the MEC battery. This can be monitored with an oscilloscope at the CHG test point. The output of the boost regulator is conveniently monitored by using 200 mS time divisions and vertical deflection divisions of 1 V. Under typical test lab lighting, the boost regulator will produce short voltage pulses a few milliseconds long. LED D5 on the charge output of the IC confirms the charging operation. A 10 Ω resistor, R6, offers convenient test points for monitoring charging current as well.

The MAX17710GB+T will boost the voltage supplied by the energy harvesting source. This appears on the oscilloscope trace as a series of short pulses at the CHG test point since the solar cells provide insufficient voltage to charge the thin film battery. The power management IC allows unboosted charging for conditions where the voltage supplied by the harvester exceeds the battery voltage by 50 mV or more.
The MAX17710GB+T PMIC includes two internal voltage regulators. The default regulator is enabled with regulator output enable signal AE. There is also a low current regulator that reduces quiescent current for the PMIC by a factor of five. Low current mode is enabled with LCE. The evaluation kit offers a set of switches to control these modes for testing. Pressing S1 activates AE to enable the default regulator. The output can be bypassed by pressing S2 to disconnect PCKP from internal regulation. The fixed output voltage can then be set by JU4 to either 1.8, 2.3 or 3.3 V. The internal battery remains protected since the AE and PCKP outputs are disabled if the MEC voltage drops below 2.15 V.
The low current regulator is selected by pressing S3, if already in default regulator mode. For proper operation, press S1 first to ensure the PMIC output is regulated. The default regulator is then turned off with S2, thereby activating the low current mode. The product manual should be consulted for complete details of operation and the various output configurations.
For the lowest available levels of ambient energy, the best solution for charge control electronics is a system based upon a boost regulator power management IC. Maxim designed the MAX17710GB+T PMIC specifically for charge control and battery protection and it leads in many performance specifications critical to harvesting applications, especially those supplying the lowest levels of useable power.
Avertissement : les opinions, convictions et points de vue exprimés par les divers auteurs et/ou participants au forum sur ce site Web ne reflètent pas nécessairement ceux de DigiKey ni les politiques officielles de la société.

