Les commandes sont généralement livrées en France sous 3 jours, selon le lieu de livraison.
Livraison gratuite vers la France pour les commandes de 60 USD ou plus. Des frais de livraison de 22 USD seront facturés pour toute commande inférieure à 60 USD.
UPS, frais de transport prépayés : DDP (droits et douanes payés par DigiKey)
FedEx ou DHL, frais de transport prépayés : CPT (droits, douanes et TVA payables à la livraison)
Compte de crédit pour les institutions et les entreprises qualifiées
Paiement à l'avance par virement bancaire
Plus de produits de partenaires agréés
Délai moyen de livraison de 1-3 jours, des frais d'expédition supplémentaires peuvent s'appliquer. Veuillez consulter la page produit, le panier ou la commande pour plus d'informations sur le statut d'expédition.
Incoterms : CPT (droits, douanes et TVA/taxes applicables exigibles à la livraison)
Pour plus d'informations, consultez la page Aide et support
* MAXREFDES113A# = Wurth Transformer
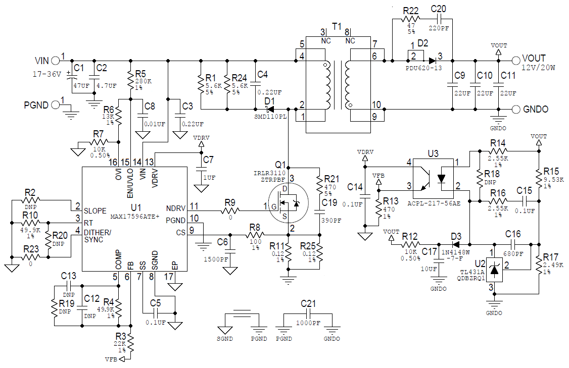
MAXREFDES113# is an efficient flyback topology with 24V input, and a 12V output at 20W of power (1.6A). The design features the MAX17596, a peak-current-mode converter with a flexible switching frequency. This entire circuit fits on a 20mm x 35mm PCB.
Maxim’s power supply experts have designed and built a series of isolated, industrial power-supply reference designs. Each of these power supplies efficiently converts 24V into useful voltage rails at a variety of power levels. Every power rail is isolated with a readily available transformer from multiple, global vendors, providing for quick, convenient transformer selection.
Each design has been tested for load and line regulation, as well as efficiency and transient performance. As with all Maxim reference designs, the BOM, schematics, layout files, and Gerber files are all available in the Design Resources tab. In addition, boards are available for purchase; most boards feature through-hole pins for immediate board placement and accelerated prototyping.
MAXREFDES113A# = Wurth Transformer
A=Wurth
B=Sumida
C=Hanrun
D=Halo MAXREFDES113# is an efficient flyback topology with 24V input, and a 12V output at 20W of power (1.6A)MAXREFDES113# is an efficient flyback topology with 24V input, and a 12V output at 20W of power (1.6A)
Manufacturer | Analog Devices Inc./Maxim Integrated |
---|---|
Category | AC/DC and DC/DC Conversion |
Sub-Category | DC/DC SMPS - Single Output |
Eval Board Part Number | MAXREFDES113A#-ND |
Eval Board Supplier | Analog Devices Inc./Maxim Integrated |
Eval Board |
Normally In Stock
|
Topology |
Step Down
|
Outputs and Type |
1 Isolated
|
Voltage Out: Factory Set |
12 V
|
Current Out |
1.6 A
|
Voltage In |
17 ~ 36 V
|
Efficiency @ Conditions |
>86%, 21V in, 12.0V @ 0.60 ~ 1.6 A
>86%, 17V in, 12.0V @ 0.48 ~ 1.6 A >85%, 28V in, 12.0V @ 0.64 ~ 1.6 A >85%, 24V in, 12.0V @ 0.64 ~ 1.6 A >84%, 32V in, 12.0V @ 0.64 ~ 1.6 A >83%, 36V in, 12.0V @ 0.64 ~ 1.6 A |
Voltage Out Range |
- Fixed
|
Features |
Current Limit (Adj. or Fixed)
Frequency Jitter for EMI Over Voltage Protection Short Circuit Protection Shutdown, Enable, Standby Soft Start Thermal Protection |
Switching Frequency |
100 kHz ~ 1 MHz
|
Standby Current [Typical] |
20 µA
|
Quiescent Current [Typical] |
2 mA
|
Component Count + Extras |
47 + 4
|
Internal Switch |
Yes
|
Design Author |
Maxim Integrated Products
|
Application / Target Market |
Battery Chargers
Portable Devices Power: Auxiliary Power Supply Power: Industrial Power Telecom |
Standby Current [Maximum] |
32 µA
|
Quiescent Current [Maximum] |
- Not Given
|
Main I.C. Base Part |
MAX17596
|
Date Created By Author | 2016-04 |
Date Added To Library | 2017-05 |
Co-Browse
En utilisant la fonction Co-Browse, vous acceptez de permettre à un représentant du support de DigiKey de visualiser votre navigateur à distance. Lorsque la fenêtre Co-Browse s'ouvre, donnez au représentant l'ID de session qui se trouve dans la barre d'outils.
DigiKey respecte votre droit à la vie privée. Pour plus d'informations, veuillez consulter notre Avis de confidentialité et notre Avis relatif aux cookies.
Oui, continuer avec Co-BrowseObtenez des réponses rapides et précises des techniciens et ingénieurs expérimentés de DigiKey sur notre TechForum.
Consultez la section Aide et support de notre site Web pour trouver des informations sur le processus de commande, l'expédition, la livraison et plus encore.
Les utilisateurs enregistrés peuvent suivre leurs commandes via la liste déroulante de leur compte, ou cliquer ici. *La mise à jour du statut de commande peut prendre 12 heures après la commande initiale.
Les utilisateurs peuvent lancer la procédure de retour via notre page dédiée aux retours.
Les utilisateurs enregistrés peuvent générer des devis dans myLists.
Visitez la page d'enregistrement et entrez les informations requises. Vous recevrez une confirmation par e-mail lorsque votre enregistrement sera terminé.
Les commandes sont généralement livrées en France sous 3 jours, selon le lieu de livraison.
Livraison gratuite vers la France pour les commandes de 60 USD ou plus. Des frais de livraison de 22 USD seront facturés pour toute commande inférieure à 60 USD.
UPS, frais de transport prépayés : DDP (droits et douanes payés par DigiKey)
FedEx ou DHL, frais de transport prépayés : CPT (droits, douanes et TVA payables à la livraison)
Compte de crédit pour les institutions et les entreprises qualifiées
Paiement à l'avance par virement bancaire
Plus de produits de partenaires agréés
Délai moyen de livraison de 1-3 jours, des frais d'expédition supplémentaires peuvent s'appliquer. Veuillez consulter la page produit, le panier ou la commande pour plus d'informations sur le statut d'expédition.
Incoterms : CPT (droits, douanes et TVA/taxes applicables exigibles à la livraison)
Pour plus d'informations, consultez la page Aide et support
Merci.
Gardez un œil sur votre boîte de réception pour être informé des dernières nouvelles et mises à jour de DigiKey !
Veuillez entrer une adresse e-mail