Principes de base de l'utilisation de transducteurs à ultrasons pour la détection d'objets ou de débit de fluides
Avec la contribution de Rédacteurs nord-américains de DigiKey
2023-06-15
L'Internet des objets (IoT) et le rôle croissant de l'intelligence artificielle (IA) à la périphérie du réseau ont suscité l'intérêt pour des applications plus intelligentes et respectueuses de l'environnement. Par conséquent, les concepteurs doivent envisager des options de détection appropriées, dont beaucoup peuvent s'appuyer sur des technologies bien établies pour éviter la complexité. Par exemple, l'énergie ultrasonore est largement utilisée pour détecter la présence d'objets à proximité et même pour déterminer leur distance, ainsi que pour mesurer les débits de fluide.
Les avantages des ultrasons sont qu'ils sont relativement faciles à appliquer, qu'ils sont précis, qu'ils présentent des facteurs de sécurité ou de risque minimaux, qu'ils ne sont soumis à aucune restriction réglementaire et qu'ils évitent l'attribution du spectre radiofréquence (RF), ainsi que les problèmes d'interférences électromagnétiques (EMI) et de perturbations radioélectriques (RFI).
Bien que la méthodologie soit bien établie, pour tirer pleinement parti des avantages de la détection à ultrasons, les concepteurs doivent bien comprendre les principes de fonctionnement, les composants disponibles et les exigences de circuit associées. Ils doivent également envisager des approches architecturales, telles que l'utilisation d'unités d'émission et de réception distinctes — permettant de placer chaque unité à des emplacements différents — ou d'utiliser un émetteur-récepteur mono-unité combiné. Enfin, ils doivent fournir un circuit d'attaque et un récepteur appropriés, capables de fonctionner à la fréquence optimale pour la mesure/détection de position et la détection de flux de liquide.
Cet article fournit une introduction de base aux transducteurs à ultrasons et à leur application dans la détection d'objets et la détection de flux. Des dispositifs à ultrasons de PUI Audio sont présentés à titre d'exemple, et un circuit d'attaque approprié et un kit de développement associé sont décrits pour permettre le développement d'applications.
Principe simple, inspiré de la nature
La détection à ultrasons est une version sophistiquée du principe d'écholocation de base utilisé par des animaux tels que les dauphins et les chauves-souris (Figure 1).
Figure 1 : La détection acoustique électronique et la détection de position trouvent leurs origines dans l'écholocation qui est efficacement utilisée par des créatures vivantes telles que les chauves-souris. (Source de l'image : Wikipédia)
En fonctionnement, une brève impulsion d'énergie acoustique est générée par un transducteur, qui est généralement un dispositif piézoélectrique. Une fois l'impulsion terminée, le système passe en mode réception et attend la réflexion (écho) de cette impulsion. Lorsque l'énergie acoustique transmise rencontre une transition ou une discontinuité d'impédance, comme entre l'air et un objet solide, une partie de cette énergie est réfléchie et peut être détectée, généralement par un dispositif piézoélectrique.
L'impédance acoustique est basée sur la densité et la vitesse acoustique d'un matériau donné, et il est important de déterminer le degré de réflexion qui se produit à la frontière de deux matériaux ayant des impédances acoustiques différentes.
La proportion d'énergie réfléchie est fonction du type de matériau et de son coefficient d'absorption, ainsi que du différentiel d'impédance à la frontière entre les matériaux. Les matériaux durs tels que la pierre, la brique ou le métal sont plus réfléchissants que les matériaux mous tels que le tissu ou les coussins.
L'impédance acoustique de l'air est inférieure de quatre ordres de grandeur à celle de la plupart des liquides ou des solides. En conséquence, la majorité de l'énergie ultrasonore est réfléchie vers le transducteur sur la base de la grande différence entre les coefficients de réflexion. La surface équivalente acoustique est une mesure analogue à la surface équivalente radar, et elle est déterminée par le matériau et la taille de l'objet cible.
Cette détection et cette mesure de la distance sont similaires à ce qui se passe lorsque l'énergie RF radar ou l'énergie optique lidar rencontre une discontinuité d'impédance, et qu'une partie de cette énergie est réfléchie vers la source. Cependant, bien que le concept global soit le même, il existe une grande différence : l'énergie ultrasonore n'est pas une énergie électromagnétique. Son utilisation du spectre de fréquences n'est pas réglementée et présente très peu de restrictions. Une restriction pertinente est un niveau de pression acoustique (NPA) excessif, une considération qui n'est généralement pas significative pour les applications de détection/mesure, car la plupart d'entre elles fonctionnent à des niveaux de puissance assez faibles.
Importance de la propagation et du milieu
Il y a une autre grande différence : la mesure/détection à ultrasons ne peut être utilisée que dans un milieu de propagation tel que l'air, d'autres gaz ou des liquides. Les caractéristiques d'atténuation et de propagation de l'énergie acoustique à travers divers milieux sont à l'opposé de celles de l'énergie RF et optique. L'énergie acoustique se propage bien à travers les liquides, contrairement à l'énergie RF. L'énergie optique a également une atténuation élevée dans la plupart des liquides. De plus, contrairement à l'énergie acoustique, l'énergie RF et l'énergie optique ont une faible atténuation dans le vide.
Dans son implémentation la plus simple, le système à ultrasons est utilisé uniquement pour détecter la présence ou l'absence d'un objet ou d'une personne dans une zone globale d'intérêt en détectant un signal de retour d'une force suffisante. En ajoutant une mesure de synchronisation, la distance à la cible peut également être déterminée.
Dans les systèmes plus sophistiqués où la distance à l'objet doit également être calculée, une équation simple peut être utilisée : distance = ½ (vitesse × temps), en utilisant le temps aller-retour entre l'impulsion émise et la réflexion reçue, et la vitesse établie du son dans l'air qui est d'environ 343 mètres par seconde (m/s) à +20°C (+68°F). Si le milieu est un fluide ou un gaz autre que l'air, la vitesse de propagation appropriée doit être utilisée.
Notez que la vitesse du son dans l'air varie légèrement avec la température et l'humidité. Par conséquent, les applications de détection de distance ultra-précises nécessitent que l'un de ces facteurs ou les deux soient connus et qu'un facteur de correction soit ajouté à l'équation de base.
Il est intéressant de noter qu'il existe des systèmes avancés de détection de la température qui exploitent ce changement de la vitesse de propagation par rapport à la température, transformant ainsi un facteur négatif en facteur positif. Ces systèmes mesurent la température en utilisant une synchronisation précise de la réflexion de l'impulsion ultrasonore réfléchie sur une distance connue. Ils effectuent ensuite une « correction inverse » pour déterminer quelle température a provoqué ce changement de vitesse de propagation.
Les paramètres du transducteur initient le processus
Après avoir déterminé les exigences applicatives, les concepteurs doivent sélectionner un circuit d'attaque audio adapté et un récepteur associé pouvant fonctionner à la fréquence appropriée, généralement à une valeur relativement élevée de 40 kilohertz (kHz) pour la mesure/détection de position et de plusieurs centaines de kilohertz pour la détection de débit de fluide. Les avantages des transducteurs haute fréquence incluent une résolution accrue et une directivité focalisée (diagramme de faisceau orienté vers l'avant), mais l'inconvénient est une atténuation accrue du trajet du signal.
Le taux de dispersion et d'absorption de l'énergie ultrasonore lors de sa propagation dans l'air augmente avec la fréquence Il en résulte une diminution de la distance détectable maximum si les autres facteurs sont maintenus constants. La fréquence de 40 kHz est un compromis entre des facteurs tels que le rendement, l'atténuation, la résolution et la taille physique, qui sont tous liés à la longueur d'onde.
Pour lancer le processus de sélection, il est utile de savoir que les transducteurs utilisés pour la détection à ultrasons sont caractérisés par plusieurs paramètres de premier plan. Ces paramètres incluent :
- Fréquence de fonctionnement, tolérance et bande passante : comme indiqué, une valeur de 40 kHz est courante pour de nombreuses applications de base, avec une tolérance et une bande passante typiques de plusieurs kilohertz.
- Niveau de tension de commande : spécifie le niveau de tension pour lequel le transducteur fournit des performances optimales. Il peut s'agir de quelques dizaines de volts à 100 volts (V), voire plus.
- NPA : définit l'amplitude de la sortie audio au niveau de commande défini ; ce niveau peut facilement atteindre 100 décibels (dB) ou plus. Un NPA plus élevé offre une couverture sur de plus grandes distances (une application ultrasonore typique a une portée de plusieurs mètres).
- Sensibilité du récepteur : caractérise la tension de sortie du transducteur piézoélectrique à un NPA donné. Plus cette valeur est élevée, plus il sera facile de surmonter le bruit du système et de fournir une lecture précise.
- Directivité : définit l'étalement du faisceau transmis ainsi que la plage angulaire sur laquelle le récepteur est le plus sensible. Les valeurs typiques s'étendent de 60° à 80° à 40 kHz, généralement mesurées à l'angle auquel la réponse est 6 dB en dessous de la valeur à l'angle 0°.
Positionnement des transducteurs
L'un des facteurs qui détermine le choix d'un transducteur est la position et l'orientation relatives de l'objet détecté. Si l'objet est directement devant la source et entièrement ou partiellement à un angle droit avec l'énergie incidente, une partie de cette énergie incidente sera réfléchie directement vers la source.
Dans cette situation, l'utilisation d'un seul transducteur pour les fonctions d'émission et de réception (disposition monostatique) peut simplifier la configuration physique tout en minimisant les besoins d'espace et le coût du transducteur (Figure 2).
Figure 2 : Dans une disposition monostatique, un seul transducteur est utilisé pour les fonctions d'émission et de réception. (Source de l'image : Science and Education Publishing Co.)
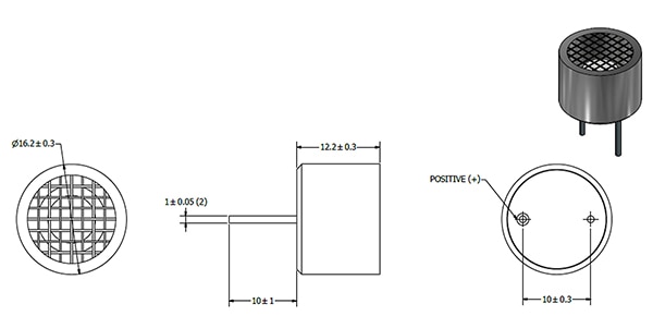
L'UTR-1440K-TT-R de PUI Audio (Figure 3), un émetteur-récepteur à ultrasons de 40 kHz, est un choix viable pour cette configuration. Il présente un diamètre de seulement 14,4 millimètres (mm) et une hauteur de 9 mm. Il est conçu pour fonctionner avec une tension de commande CA de 140 V crête-à-crête (Vp-p) et présente une charge nominale de 1800 picofarads (pF) au circuit d'attaque. Sa sensibilité à l'écho est supérieure à 200 millivolts (mV) et sa directivité est de 70° ±15°.
Figure 3 : L'UTR-1440K-TT-R est un émetteur-récepteur à ultrasons de base de 40 kHz qui combine un émetteur et un récepteur dans un seul boîtier. (Source de l'image : PUI Audio)
Dans certains cas, les transducteurs source et récepteur sont des dispositifs séparés mais sont situés l'un à côté de l'autre dans ce qu'on appelle une disposition colocalisée (Figure 4).
Figure 4 : Dans une disposition colocalisée, la source et le récepteur à ultrasons sont situés l'un à côté de l'autre. (Source de l'image : Science and Education Publishing Co.)
Une autre option consiste à les séparer par une distance substantielle et à avoir également des orientations différentes si l'objet à détecter est à un angle. C'est ce que l'on appelle une configuration bistatique. Dans ce cas, l'objet dévie l'énergie incidente plutôt que de la réfléchir vers la source. Des dispositifs séparés permettent également une flexibilité de sélection pour s'adapter à l'application. Cela offre également une flexibilité dans la puissance du circuit de commande de l'émetteur, n'étant plus à proximité des circuits analogiques sensibles du récepteur.
Pour ces situations, une combinaison, par exemple l'émetteur à ultrasons 40 kHz UT-1640K-TT-2-R et le récepteur à ultrasons UR-1640K-TT-2-R, peut être un bon choix. L'émetteur mesure 12 mm de haut et a un diamètre de 16 mm. Il ne requiert qu'une commande de 20 VRMS, et il produit un NPA de 115 dB tout en présentant une capacité nominale de 2100 pF et une directivité de largeur de faisceau de 80°. Le récepteur complémentaire a le même aspect, les mêmes dimensions, la même directivité et la même capacité que l'émetteur (Figure 5).
Figure 5 : L'émetteur à ultrasons UT-1640K-TT-2-R et le récepteur à ultrasons UR-1640K-TT-2-R offrent des fonctions différentes et complémentaires, mais ont le même facteur de forme et les mêmes dimensions. (Source de l'image : PUI Audio)
Détection du débit de fluide
Au-delà de la détection d'objet de base, les transducteurs à ultrasons sont utilisés pour la mesure non invasive et sans contact des débits de liquide et de gaz. Pour ces applications, les transducteurs fonctionnent à des fréquences plus élevées, typiquement supérieures à 200 kHz, pour fournir la résolution de mesure nécessaire.
Dans une application de débit typique, deux capteurs sont placés à une distance connue l'un de l'autre. Le débit peut alors être calculé en tenant compte de la distance et du temps nécessaires au son pour se déplacer entre les deux transducteurs dans les deux sens, car le fluide en mouvement transporte l'énergie ultrasonore à des vitesses différentes dans chaque direction.
Cette différence de temps est directement proportionnelle à la vitesse du liquide ou du gaz dans la conduite. La détermination de la vitesse d'écoulement (Vf) commence avec l'équation : Vf = K × ∆t/TL, où K est un facteur d'étalonnage pour les unités de volume et de temps utilisées, Δt est le différentiel de temps entre les temps de trajet en amont et en aval, et TL est le temps de trajet à débit nul.
Divers facteurs de compensation et de correction sont ajoutés à cette équation de base pour tenir compte de la température du fluide et de l'angle entre les transducteurs et la conduite, entre autres considérations. En pratique, un débitmètre à ultrasons requiert du « matériel » et des raccords véritables (Figure 6).
Figure 6 : Un débitmètre à ultrasons à temps de trajet réel nécessite divers raccords et connexions ; notez les deux transducteurs à ultrasons. (Source de l'image : Circuit Digest)
Les débitmètres à temps de trajet fonctionnent bien avec les liquides visqueux, à condition que le nombre de Reynolds au débit minimum soit inférieur à 4000 (écoulement laminaire) ou supérieur à 10 000 (écoulement turbulent), mais ils présentent des non-linéarités importantes dans la région de transition entre les deux. Ils sont utilisés pour mesurer le flux des pétroles bruts dans l'industrie pétrolière, et ils sont également largement utilisés pour mesurer les liquides cryogéniques jusqu'à -300°C, ainsi que pour mesurer le flux du métal en fusion — deux températures extrêmes.
PUI propose des transducteurs à ultrasons spécialement conçus pour les applications d'écoulement de fluide à temps de trajet. L'UTR-18225K-TT fonctionne à 225 ±15 kHz et a l'angle de faisceau étroit requis pour cette application de seulement ±15°. Ce transducteur d'émission/réception a un diamètre de 18 mm et une hauteur de 9 mm avec une capacité de 2200 pF. Il peut être commandé avec un train d'ondes carrées de 12 Vp-p et jusqu'à 100 Vp-p à faible rapport cyclique.
Prise en charge des circuits de commande et de mise en forme des signaux
Un système de détection à ultrasons ne se limite pas aux transducteurs piézoélectriques. Des circuits appropriés et très différents sont nécessaires pour répondre aux exigences de commande du transducteur en mode émission et pour la mise en forme des signaux du circuit d'entrée analogique (AFE) de bas niveau en mode réception. Tandis que certains utilisateurs construisent leur propre circuit, des circuits intégrés sont disponibles et peuvent facilement fournir les fonctions AFE et de commande de base ainsi que des fonctionnalités supplémentaires.
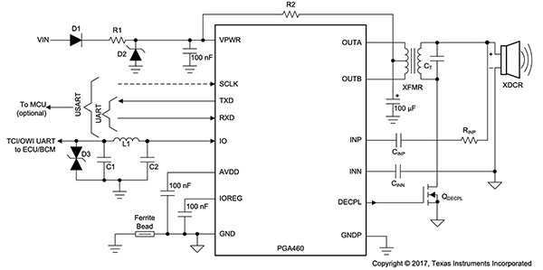
Par exemple, le PGA460 de Texas Instruments est un circuit intégré à 16 broches de 5,00 mm × 4,40 mm conçu pour être utilisé avec des transducteurs tels que l'émetteur-récepteur à ultrasons 40 kHz UTR-1440K-TT-R de PUI Audio. Ce circuit niveau système hautement intégré fournit un circuit d'attaque de transducteur à ultrasons et un conditionneur de signal sur puce et inclut un cœur DSP (processeur de signaux numériques) avancé (Figure 7).
Figure 7 : Le PGA460 est une interface complète pour les fonctions d'émission et de réception d'un transducteur à ultrasons. Il inclut des circuits de commande de puissance, un AFE et un cœur DSP pour exécuter les algorithmes associés. (Source de l'image : Texas Instruments)
Le PGA460 est doté de deux circuits d'attaque bas potentiel complémentaires capables de commander un transducteur soit dans une topologie basée sur un transformateur pour des tensions de commande plus élevées en utilisant un transformateur élévateur, soit dans une topologie de commande directe utilisant des FET haut potentiel externes pour des tensions de commande inférieures. Le circuit AFE se compose d'un amplificateur à faible bruit (LNA) suivi d'un étage de gain programmable variable dans le temps alimentant un convertisseur analogique-numérique (CAN). Le signal numérisé est traité dans le cœur DSP pour la détection d'objet en champ proche et en champ lointain avec des seuils variables dans le temps.
Le gain variable dans le temps offert par le PGA460 est une caractéristique souvent utilisée avec les transducteurs à ultrasons, que ce soit pour la détection d'objets de base ou les systèmes d'imagerie médicale avancés. Il aide à surmonter le facteur d'atténuation inévitable mais connu à l'avance de l'énergie du signal acoustique lors de sa propagation à travers le milieu.
Étant donné que cette atténuation et la vitesse de propagation sont toutes les deux connues, il est possible de compenser la perte inévitable en « augmentant » le gain AFE en fonction du temps, annulant ainsi l'effet d'atténuation en fonction de la distance. Il en résulte que le rapport signal/bruit (SNR) du système est maximisé quelle que soit la distance de détection, et que le système peut gérer une plage dynamique plus large de signaux reçus.
Pour explorer davantage l'utilisation de ces transducteurs, Texas Instruments propose le module d'évaluation PGA460PSM-EVM, qui fonctionne avec l'émetteur-récepteur à ultrasons 40 kHz UTR-1440K-TT-R de PUI Audio (Figure 8).
Figure 8 : Le module d'évaluation PGA460PSM-EVM est basé sur le PGA460 et simplifie l'exploration du fonctionnement du système à ultrasons avec l'émetteur-récepteur à ultrasons 40 kHz UTR-1440K-TT-R de PUI Audio. (Source de l'image : Texas Instruments)
Ce module ne requiert que quelques composants externes et une alimentation pour fonctionner (Figure 9). Il est contrôlé par des commandes reçues d'une interface utilisateur graphique (GUI) basée sur PC, à laquelle il renvoie des données pour affichage et analyse ultérieure. Outre les fonctionnalités de base et le réglage des paramètres opérationnels, il permet aux utilisateurs d'afficher le profil d'écho ultrasonore et les résultats de mesure.
Figure 9 : Le module d'évaluation PGA460PSM-EVM se connecte à un PC via une interface utilisateur graphique qui permet aux utilisateurs de faire fonctionner et de contrôler le transducteur et de voir les formes d'onde critiques, entre autres fonctions. (Source de l'image : Texas Instruments)
Conclusion
Les transducteurs à ultrasons piézoélectriques offrent un moyen pratique et efficace de détecter des objets à proximité et même de mesurer leur distance. Ils sont fiables, faciles à appliquer et aident les concepteurs à éviter les problèmes de spectre RF ou de réglementation EMI/RFI. Ils peuvent également être utilisés pour la mesure sans contact des débits de fluides. Les circuits intégrés d'interface pour leurs fonctions d'émission et de réception, pris en charge par un kit d'évaluation, simplifient leur intégration dans un système tout en offrant une certaine flexibilité dans le réglage de leurs paramètres de fonctionnement.
Avertissement : les opinions, convictions et points de vue exprimés par les divers auteurs et/ou participants au forum sur ce site Web ne reflètent pas nécessairement ceux de DigiKey ni les politiques officielles de la société.




