Maintenir l'éclairage en maîtrisant la puissance
Avec la contribution de Rédacteurs européens de DigiKey
2016-10-18
Les concepteurs d'éclairage DEL sont rapidement devenus familiers avec les normes de sécurité en vigueur, telles que CEI 62560 pour les lampes DEL à usage général et domestique, CEI 62031 pour les modules et les matrices DEL, et CEI 61347 pour les alimentations et les circuits d'attaque. Les risques exceptionnels sont notamment les pointes d'énergie élevées au niveau des lignes d'alimentation en entrée, pouvant être causées par des événements tels que la foudre à proximité. La norme CEI 61000-4-5 décrit le test de pointe d'énergie à l'aide d'une forme d'onde standard de 8 x 20 μs, et spécifie des niveaux aussi élevés que 10 kV/5 kA pour des applications d'éclairage à l'extérieur en Europe.
Des dispositifs comme des fusibles en ligne, des varistances à oxyde métallique (MOV) et des diodes de suppression de tension transitoire (TVS) connectés en parallèle peuvent être utilisés de bout en bout avec les circuits d'attaque et d'alimentation. Des fournisseurs comme Littelfuse proposent des indications détaillées sur la manière de sélectionner et de positionner les dispositifs de manière à absorber et détourner l'énergie pouvant éventuellement endommager les transitoires.
La Figure 1 offre un aperçu des dispositifs de protection contre les pointes d'énergie utilisés dans une solution d'éclairage DEL générique. Des varistances à oxyde métallique (MOV) placées sur phase-neutre, neutre-terre et phase-terre, comme indiqué, fournissent des capacités élevées de résistance aux hautes pointes d'énergie, par exemple la solution V300SM7 de Littelfuse. Une tension excessive au niveau de la varistance MOV entraîne la création d'un chemin conducteur au niveau du dispositif, déviant ainsi l'énergie de la pointe d'énergie. Les diodes TVS peuvent être des dispositifs comme le P6KE300 de Littelfuse protégeant les composants de circuit en dissipant l'énergie transitoire. Le dispositif choisi doit résister au courant de choc maximum en raison de la tension transitoire appliquée.

Figure 1 : Instructions de Littelfuse pour la conception de dispositifs de protection contre les pointes d'énergie dans une application d'éclairage DEL.
Protection contre les fluctuations de tension de ligne
Les dispositifs illustrés sont efficaces pour la protection des circuits contre les impulsions haute énergie de courte durée. Cependant, des fluctuations avec des constantes de temps plus lentes peuvent également représenter une menace. Il est bien connu que les utilitaires sont sous pression pour maintenir la stabilité du réseau au fur et à mesure de l'accroissement des demandes de l'utilisateur final, du vieillissement de l'infrastructure et de la transition de la capacité de génération traditionnelle basée sur des combustibles fossiles vers un modèle plus respectueux de l'environnement qui dépend fortement de la génération distribuée des ressources renouvelables. Dans ces conditions, des fluctuations de sous-tension et de surtension peuvent se produire et réduire la fiabilité et la durée de vie des composants pour certains types de circuits.
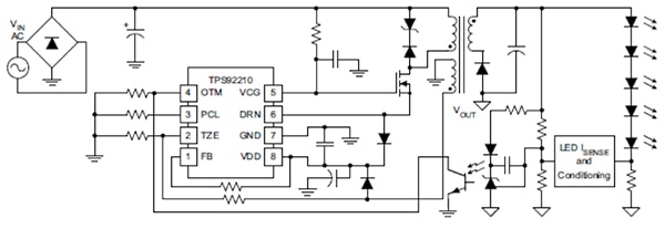
Par exemple, les remplacements de DEL pour des produits d'éclairage courants, tels que les ampoules MR16 ou GU10 font face à des limites serrées en termes de coût et de taille. Pour aider à surmonter ces pressions, le contrôleur de circuit d'attaque DEL TPS92210 de Texas Instruments présente un transistor MOSFET interne conçu pour être connecté dans une configuration cascode avec un MOSFET externe haute tension. Cela simplifie le démarrage, permet une utilisation sans résistance de détection du courant externe et réduit les pertes de commutation côté primaire. En prenant en charge le fonctionnement en mode de conduction discontinue (DCM), il réduit également les pertes de recouvrement inverse de la diode de redressement de sortie. Ainsi, le TPS92210 permet d'améliorer le rendement et la fiabilité tout en réduisant le coût du système par rapport à une architecture indirecte conventionnelle. La Figure 2 illustre le schéma pour une application typique. Notez que le MOSFET externe relié à la broche DRN (broche 6) se branche au drain du MOSFET de circuit d'attaque interne du TPS92210 pour former un circuit cascode.

Figure 2 : Circuit d'attaque DEL conçu pour améliorer les performances par rapport à un convertisseur indirect conventionnel.
Le circuit d'attaque est conçu pour alimenter de manière constante la chaîne de DEL. En cas de baisse de la tension de ligne en raison d'instabilité du réseau, le courant d'entrée vers le circuit d'attaque augmente pour maintenir une puissance de sortie constante. Le courant supérieur peut générer une tension excessive sur les composants du circuit d'attaque. De même, une augmentation considérable de la tension de ligne, avec de l'oscillation causée par une inductance d'enroulement côté primaire du transformateur, peut dépasser les valeurs nominales de composants importants tels que les MOSFET et les condensateurs. Même si des composants standard comme les varistances MOV et les diodes TVS mentionnées ci-dessus permettent une protection efficace contre les brèves pointes haute énergie, un renforcement de la protection peut s'avérer nécessaire pour éviter des dommages causés par une instabilité de ligne sous-jacente.
Lors de l'utilisation d'un contrôleur tel que le TPS92210, il est possible de concevoir des circuits externes pour tirer avantage de la capacité de détection d'énergie nulle du transformateur (TZE) du circuit pour désactiver temporairement le circuit d'attaque lorsque l'entrée de ligne CA augmente ou baisse par rapport à la plage normale associée.
Fonctionnement de circuit de protection contre la sous-tension ou la surtension
Lorsque le circuit d'attaque fonctionne en mode de conduction discontinue, chaque cycle de commutation successif est initié lorsque le transformateur a été entièrement réinitialisé ou lorsque son énergie est zéro. Le diviseur résistif relié à la broche TZE permet de détecter le point d'énergie zéro du transformateur en surveillant le courant provenant de la broche TZE lorsque l'enroulement de polarisation primaire dépasse le seuil négatif par rapport à la masse.
La Figure 3 illustre un circuit de protection qui arrête le fonctionnement du circuit d'attaque en empêchant le lancement du cycle de commutation suivant en cas de sous-tension ou de surtension en entrée. Cela est possible en forçant une tension CC sur la broche TZE pour empêcher une détection du passage par zéro. Lorsque la tension en entrée se trouve dans la plage de fonctionnement sécurisée, le circuit ne redirige pas la tension CC vers la broche TZE, permettant une détection normale du passage par zéro qui permet au contrôleur de coordonner la commutation en creux pour un rendement optimal.

Figure 3 : Schéma illustrant la protection contre la sous-tension et la surtension en entrée.
Le circuit fonctionne en recevant la tension de ligne non filtrée redressée provenant de la sortie du pont redresseur. Cette tension est bloquée à 12 V avec une diode Zener D2 et est également réduite par des diviseurs résistifs. Les résistances R3 et R4 sont associées à la protection contre la sous-tension, tandis que les résistances R5 et R6 gèrent la protection contre la surtension. Les valeurs des résistances R3, R4, R5 et R6 sont déterminées pour définir des seuils de déclenchement de 1 V et 2,5 V, respectivement.
La polarisation de 12 V est également utilisée pour alimenter le quadruple amplificateur opérationnel micropuissance à alimentation unique, U1 (TLC27L4). Un amplificateur opérationnel micropuissance est sélectionné pour U1 pour permettre un fonctionnement directement à partir de la diode Zener sans subir des cycles irréguliers d'activation/de désactivation à faibles tensions d'entrée, pouvant se produire si un dispositif nécessitant un courant d'alimentation plus élevé est utilisé. U1-A sert de détecteur de crête générant une tension CC proportionnelle à Vin (eff.) sur le condensateur C4. U1-B sert de tampon pour cette tension CC et U1-C génère un signal d'erreur si la tension de détecteur de crête est inférieure à la référence de sous-tension VR1. De même, U1-D compare la sortie du détecteur de crête à la référence de surtension VR2 pour générer un signal d'erreur lorsque la tension d'entrée efficace dépasse le seuil de déclenchement de surtension. Les sorties de U1-C et U1-D sont bloquées à 3,3 V avec la diode Zener D5 et sont ensuite mises en tampon avec le transistor Q1 avant d'être alimentées vers la broche TZE. R10 et R12 introduisent environ 5 V d'hystérésis pour éviter un déclenchement d'erreur aux limites.
Étant donné que l'entrée TZE du TPS92210 est continuellement balayée pour les transitions de vallée, les cycles de commutation sont évités lorsque le circuit de protection force la tension CC sur la broche. La commutation peut reprendre lorsque la tension d'entrée revient dans la plage de fonctionnement normale. Le tableau indique le comportement du dispositif et l'état de sortie du circuit d'attaque en réponse aux conditions de pointes à l'entrée.
| Plage d'entrée de fonctionnement | Entrée CA (V) | Sortie U1-C | Sortie U1-D | Entrée de broche TZE | État de circuit d'attaque DEL |
|---|---|---|---|---|---|
| Sous-tension | < 85 | Haut | Bas | Tension CC forcée | Désactivé |
| Plage de fonctionnement normale | 85-260 | Bas | Bas | Fonctionnement normal | Activé |
| Surtension | > 260 | Bas | Haut | Tension CC forcée | Désactivé |
Tableau 1 : Résumé des états du circuit d'attaque TPS92210.
Conclusion
Les dispositifs de suppression de pointes d'énergie conventionnels tels que les fusibles, les varistances MOV et les diodes TVS sont essentiels pour garantir la conformité des solutions d'éclairage DEL aux normes de sécurité internationales. Un circuit supplémentaire peut fournir une protection intelligente contre la détérioration de la qualité de ligne d'alimentation CA, en empêchant une surtension ou des courants potentiellement dangereux d'atteindre des composants de circuit d'attaque ou de DEL.
Avertissement : les opinions, convictions et points de vue exprimés par les divers auteurs et/ou participants au forum sur ce site Web ne reflètent pas nécessairement ceux de DigiKey ni les politiques officielles de la société.

