Comment utiliser les commutateurs analogiques pour commuter dynamiquement des signaux audio et vidéo
Avec la contribution de Rédacteurs nord-américains de DigiKey
2018-10-03
Le défi lié à la commutation de signaux audio et vidéo est de ne pas introduire de bruit pendant le processus, tout en évitant la perte de signal due aux résistances du dispositif ou à une capacité imprévue. Malgré l'efficacité des commutateurs analogiques CMOS, les concepteurs doivent être conscients des compromis essentiels à faire sur les paramètres pour les appliquer correctement.
Passer d'une source de signal audio ou vidéo à une autre peut s'avérer délicat. La plupart des commutateurs ou des relais mécaniques ne sont pas conçus pour la commutation de signaux multimédias et peuvent créer des interférences, comme un fort bruit ou une interférence visuelle. Les circuits de commutation peuvent être conçus en partant de zéro, mais cela requiert plus de temps et d'étapes complexes.
Pour résoudre ce problème, de simples commutateurs analogiques CMOS peuvent être utilisés. Ils jouent le rôle de petits relais à semi-conducteurs et laissent passer le flux de courant dans les deux directions, avec une faible perte. Certaines fonctionnalités, comme une commutation sans chevauchement et une faible résistance à l'état passant, permettent de supprimer le bruit visuel ou audio pendant la commutation, tout en réduisant la perte de signal.
Cependant, en pratique, les commutateurs analogiques nécessitent des compromis des spécifications, dont les concepteurs doivent tenir compte avant toute utilisation. Cet article abordera les principes de base des commutateurs analogiques et les compromis de conception associés, puis présentera les solutions adaptées et leur utilisation.
Principes de base des commutateurs analogiques
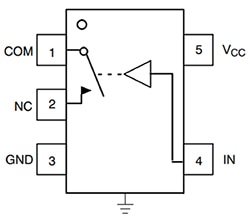
Un commutateur analogique utilise un MOSFET à canal N en parallèle avec un MOSFET à canal P pour créer un commutateur bidirectionnel. Un exemple simple de commutateur analogique CMOS est le commutateur analogique normalement fermé SPST NS5B1G384 d'ON Semiconductor (Figure 1). L'entrée de commande envoie les signaux inverseurs et non inverseurs appropriés vers les grilles MOSFET en fonction de la configuration du dispositif : normalement ouvert (NO) ou normalement fermé (NC).

Figure 1 : Représentation de haut niveau d'un commutateur analogique SPST simple. Un seul contact est activé et désactivé en fonction de l'état du signal d'entrée de commande IN. (Source de l'image : ON Semiconductor)
Idéalement, le commutateur analogique devrait présenter la résistance (RON) la plus faible possible. Cette opération est réalisable en concevant le commutateur CMOS de façon à ce que la zone de drain/source du MOSFET soit plus grande, permettant ainsi de créer une surface supérieure pour le flux électronique et de réduire la résistance à l'état passant.
Toutefois, l'augmentation de la surface a l'inconvénient d'augmenter aussi la capacité parasite. À des fréquences plus élevées, la capacité parasite peut devenir un problème en créant un filtre passe-bas qui cause une distorsion. Le condensateur crée également un temps de propagation en raison du temps de charge et de décharge du condensateur. Ce temps est basé sur la résistance de charge et sur la résistance RON, et se calcule comme suit :
![]()
où RL = résistance de charge.
Ce compromis entre résistance RON et capacité parasite est essentiel lors du choix d'un commutateur CMOS pour une application donnée. Toutes les applications ne requièrent pas une faible résistance RON et, dans certains cas, le commutateur analogique est placé en série avec une charge résistive telle que la résistance RON est négligeable. En ce qui concerne les signaux vidéo, cependant, le compromis entre la résistance RON et la capacité parasite devient important. À mesure que la résistance RON diminue, la capacité parasite augmente. Cela coupe les hautes fréquences, résultant en une distorsion ou une bande passante plus faible.
Dans le cas du NS5B1G384 illustré à la Figure 1, ce dispositif présente une résistance RON modérément faible de 4,0 Ω (typique). La capacité parasite est très faible à 12 pF, ce qui rend le commutateur applicable aux signaux jusqu'à 330 MHz.
Commutation d'une seule source audio
Pour commuter un signal d'entrée audio entre deux sorties de signal audio, l'entrée audio est connectée aux broches COM de deux commutateurs NS5B1G384. La broche NC de chaque commutateur est connectée à son transducteur respectif, comme un casque ou un haut-parleur. Notez qu'une seule broche IN doit être sélectionnée à la fois.
Dans cette configuration, les temps d'activation et de désactivation des commutateurs analogiques deviennent importants. Pour le NS5B1G384, le temps d'activation est de 6,0 ns et le temps de désactivation est de 2,0 ns. Lors de l'utilisation de plusieurs commutateurs, un temps d'activation plus rapide offre une commutation sans chevauchement. Cela garantit qu'un commutateur est déconnecté avant la connexion d'un autre, évitant ainsi que deux charges soient connectées en même temps. Cela réduit également le claquement souvent entendu sur les équipements audio lors de la commutation de signaux audio.
Commutation d'une source audio différentielle
Une autre solution de commutation entre deux sorties de signaux audio consiste à utiliser deux commutateurs analogiques SPDT. Par exemple, l'ADG884BCPZ-REEL d'Analog Devices contient deux commutateurs analogiques SPDT dans un seul boîtier. Avec une alimentation de 5 V, chacun des deux commutateurs a une très faible résistance RON de 0,28 Ω (typ.) à 0,41 Ω (max.), ce qui convient tout à fait à une commutation de signal audio à faible perte. Toutefois, l'obtention d'une si faible résistance RON a un prix. La capacité parasite entre les contacts du commutateur analogique lorsque celui-ci est activé est de 295 pF.
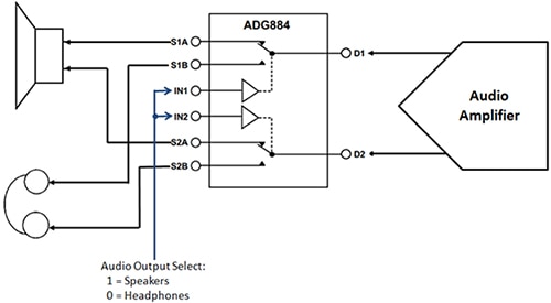
L'ADG884 peut supporter 400 mA sur les commutateurs, ce qui en fait la solution idéale pour commander directement des haut-parleurs à partir d'un amplificateur audio (Figure 2).

Figure 2 : Ce circuit de base utilise un seul ADG884 d'Analog Devices pour assurer la commutation entre deux dispositifs de sortie audio. (Source de l'image : DigiKey Electronics)
Pour réduire la possibilité d'injection de bruit EMI dans la sortie audio, l'amplificateur audio doit être placé aussi près que possible de l'ADG884 sur la carte à circuit imprimé. Le jack du casque doit également être rapproché au maximum de l'ADG884. Si le haut-parleur n'utilise pas de jack, un câble audio blindé doit être utilisé entre l'ADG884 et le haut-parleur.
Si le signal d'entrée audio est une paire différentielle, les paires de signaux S1A/S1B, S2A/S2B et D1/D2 doivent être routées les unes à côté des autres sur le circuit imprimé pour annuler toutes les interférences partagées, éliminant ainsi le bruit du haut-parleur ou du casque.
Suppression du claquement sonore pendant la commutation
Pour améliorer davantage la qualité des signaux audio commutés lors de l'utilisation d'amplificateurs haute puissance, le recours à des résistances shunts permettra de supprimer les charges accumulées au niveau de la sortie de l'amplificateur audio. Pour simplifier cela, certains commutateurs analogiques intègrent des résistances shunts. Le commutateur analogique DPDT MAX14594EEWL+T de Maxim Integrated constitue un bon exemple.
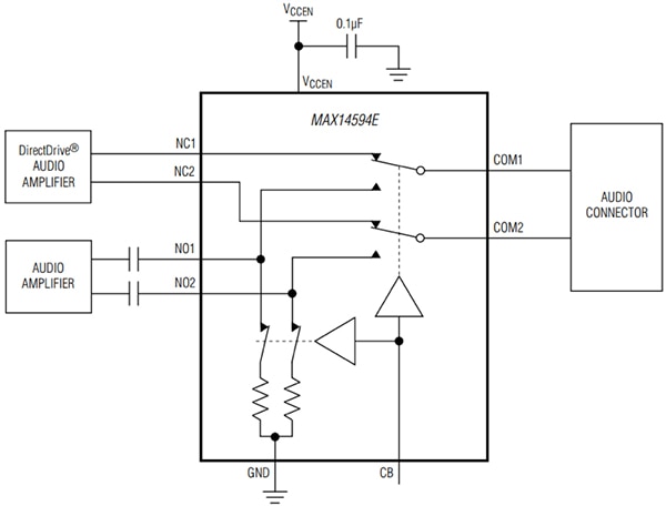
Pour supprimer le claquement produit lors de la commutation depuis un amplificateur audio, le MAX14594E présente un fonctionnement sans chevauchement et fournit également des résistances shunts internes pour décharger les condensateurs de liaison d'entrée de l'amplificateur audio lorsque les commutateurs sont ouverts (Figure 3).

Figure 3 : Le MAX14594E présente, dans ce circuit, deux résistances shunts internes de 500 Ω qui déchargent les condensateurs de sortie de l'amplificateur audio au niveau des broches NO1 et NO2 pour éviter un bruit de claquement. Dans cet exemple d'application, les positions du commutateur sont indiquées avec la broche CB à l'état bas. (Source de l'image : Maxim Integrated)
Le MAX14594E est un commutateur analogique DPDT qui peut être utilisé pour commuter simultanément les deux lignes d'un signal audio à l'aide d'une seule entrée de commande, CB. La résistance RON est de 0,25 Ω, tandis que la capacité parasite est de 50 pF. Notez qu'en comparaison avec le NS5B1G384, la résistance RON est bien plus faible, mais que par conséquent, la capacité parasite est également bien plus élevée.
En se référant à la Figure 3, CB est à l'état bas pour connecter NC1 et NC2 à COM1 et COM2, respectivement. En même temps, cela connecte la sortie de l'amplificateur audio à NO1 et NO2 aux résistances shunts. Lorsque CB est à l'état haut, NO1 et NO2 sont connectées à COM1 et COM2, respectivement, ce qui déconnecte aussi les résistances shunts.
Le MAX14594E peut être commandé par un microcontrôleur avec un niveau GPIO de 1,8 V ou plus, étant donné que CB a un seuil logique élevé de 1,4 V. La connexion d'une broche GPIO à un petit condensateur d'environ 0,1 µF entre la broche CB et la masse permettra de résoudre les problèmes de transitoires.
Commutation de signaux vidéo
Les choses deviennent plus complexes lorsqu'il s'agit de commutation de signaux vidéo, car le compromis entre résistance RON et capacité parasite est alors essentiel, en raison des signaux à plus haute fréquence. Les commutateurs analogiques à faible RON présentent une capacité parasite plus élevée, ce qui réduit la bande passante et se traduit par une baisse de la qualité vidéo.
C'est pourquoi l'utilisation de commutateurs analogiques à résistance RON plus élevée avec une capacité parasite plus faible est recommandée pour la commutation vidéo. Toutefois, cela diminue l'amplitude du signal vidéo, qui doit alors être compensée en ajoutant des amplificateurs vidéo supplémentaires. Comme il peut être nécessaire de commuter plusieurs signaux haute fréquence en même temps, il est important d'avoir un circuit imprimé aussi compact que possible pour éviter la perte de signal. Pour aider à atteindre cet objectif, il est essentiel de sélectionner des commutateurs analogiques hautement intégrés.
Par exemple, le QS4A110QG d'Integrated Device Technology (IDT) est un commutateur analogique 5PST double qui cible les applications de commutation de signaux haute vitesse. Il présente une RON modérément faible de 5 Ω et une capacité parasite extrêmement faible de 10 pF, offrant une bande passante de 1,8 GHz (Figure 4).

Figure 4 : Le QS4A110 est un commutateur analogique 5PST double hautement intégré doté d'une bande passante de 1,8 GHz, lui permettant d'être utilisé pour commuter les signaux vidéo. (Source de l'image : IDT)
En observant la Figure 4, on constate qu'il peut être facilement converti en commutateur 5PDT simple en connectant les signaux A(x) et B(x) entre eux, afin que les sorties commutées soient C ou D. Comme les deux signaux de commande E1# et E2# sont à l'état actif bas, un signal logique connecté à un signal de commande avec un inverseur et à l'autre signal avec un tampon non inverseur permet la sélection de sortie. Même si le tampon non inverseur est optionnel, il peut être bon de l'inclure pour éviter une condition de concurrence entre les différentes sorties du commutateur.
Le QS4A110 présente un temps d'activation de 6 ns et un temps de désactivation de 6,5 ns (max.). De ce fait, les temps d'activation et de désactivation dans un circuit représentent effectivement le délai RC du commutateur et de la capacité de charge.
Conclusion
Les commutateurs analogiques semblent faciles à intégrer dans un circuit, mais il n'existe pas de format universel. Le compromis requis entre résistance RON plus faible et capacité parasite plus élevée, ou résistance RON plus élevée et capacité parasite plus faible affecte directement leur bande passante. Il est donc primordial de sélectionner un dispositif doté des caractéristiques adaptées à la conception cible.
Avertissement : les opinions, convictions et points de vue exprimés par les divers auteurs et/ou participants au forum sur ce site Web ne reflètent pas nécessairement ceux de DigiKey ni les politiques officielles de la société.


