Les outils et composants de puissance GaN d'ADI stimulent les opportunités de conception
Avec la contribution de Rédacteurs nord-américains de DigiKey
2024-04-10
Les semi-conducteurs au nitrure de gallium (GaN) ont parcouru un long chemin depuis qu'ils sont devenus commercialement viables en tant que diodes électroluminescentes (LED) bleues haute luminosité au début des années 1990 et, par la suite, en tant que technologie de base pour les lecteurs de disques optiques Blu-ray. Il a fallu attendre près de vingt ans pour que la technologie soit commercialement viable pour les transistors à effet de champ (FET) à haut rendement énergétique.
Le GaN représente désormais l'un des segments de l'industrie des semi-conducteurs qui connaît la croissance la plus rapide, avec des estimations de taux de croissance annuel composé s'étendant de 25 % à 50 %, stimulé par la demande de dispositifs offrant un plus haut rendement énergétique pour atteindre les objectifs de durabilité et d'électrification.
Les transistors GaN peuvent être utilisés pour concevoir des dispositifs plus petits et plus efficaces qu'avec les transistors en silicium. Les économies d'échelle dans la fabrication GaN et la capacité à créer de petits amplificateurs plus puissants ont étendu l'utilisation du GaN, initialement utilisé dans les systèmes d'amplificateurs hyperfréquences haute puissance, pour créer un marché de dispositifs de plusieurs milliards de dollars couvrant les applications grand public, industrielles et militaires.
Il est largement admis que les MOSFET silicium ont atteint leurs limites théoriques pour l'électronique de puissance, tandis que les FET GaN ont encore un grand potentiel d'amélioration des performances. Les semi-conducteurs GaN utilisent le plus souvent des substrats en carbure de silicium (SiC), suivi du silicium, plus économique, ou du diamant, le plus performant et le plus cher. Les dispositifs GaN fonctionnent à des températures plus élevées avec une mobilité et une vitesse des électrons supérieures à celles des dispositifs silicium et avec une charge de recouvrement inverse faible ou nulle.
Les semi-conducteurs de puissance GaN présentent une densité de puissance environ cinq fois supérieure à celle des semi-conducteurs d'amplificateur de puissance en arséniure de gallium (GaAs). Avec un rendement énergétique de 80 % ou plus, les semi-conducteurs GaN offrent une puissance, une bande passante et une efficacité supérieures à celles des alternatives telles que le GaAs et les semi-conducteurs LDMOS. La technologie est désormais utilisée dans diverses applications s'étendant des adaptateurs secteur à charge rapide aux dispositifs LiDAR intégrés dans des systèmes d'aide à la conduite (ADAS) pour automobiles.
Les data centers constituent un autre marché émergent pour les dispositifs basés GaN, qui peuvent répondre aux besoins croissants de consommation d'énergie et de refroidissement à moindre coût, tout en contribuant à résoudre les conflits environnementaux croissants auxquels sont confrontés les opérateurs dans les arènes réglementaires et politiques.
Les fabricants de semi-conducteurs et les sociétés d'études de marché prévoient également un marché croissant pour les applications basse et haute tension dans les véhicules électriques, depuis les batteries plus efficaces jusqu'aux onduleurs de traction de batterie.
Il s'agit d'un domaine jusqu'à présent dominé par les dispositifs SiC qui, comme le GaN, sont classés comme semi-conducteurs à large bande interdite (WBG) avec une haute mobilité électronique permettant aux composants électroniques de puissance d'être plus petits, plus rapides, plus fiables et plus efficaces que leurs homologues basés silicium (Si). Le GaN a une bande interdite de 3,4 eV, contre 2,2 eV pour le SiC et 1,12 eV pour le Si.
Les semi-conducteurs de puissance GaN et SiC fonctionnent à des fréquences plus élevées et ont des vitesses de commutation plus rapides et une résistance de conduction inférieure par rapport au silicium. Les dispositifs SiC peuvent fonctionner à plus hautes tensions, tandis que les dispositifs GaN offrent une commutation plus rapide avec moins d'énergie, permettant aux concepteurs de réduire la taille et le poids. Le SiC peut prendre en charge jusqu'à 1200 V, tandis que le GaN est généralement considéré comme plus approprié jusqu'à 650 V, bien que des dispositifs à plus haute tension aient récemment été introduits.
Le GaN peut fournir environ 10 fois la puissance dans la gamme de fréquences par rapport au GaAs et à d'autres semi-conducteurs (Figure 1).
Figure 1 : Comparaison de l'électronique de puissance dans la gamme d'hyperfréquences. (Source : Analog Devices, Inc.)
Considérations de conception
On estime que 70 % ou plus de l'énergie électrique consommée dans le monde est traitée par l'électronique de puissance. Grâce aux caractéristiques WBG du GaN, les concepteurs peuvent créer des systèmes électroniques de puissance plus petits, offrant une densité de puissance plus élevée, un rendement supérieur et des vitesses de commutation ultra-rapides.
Cette technologie permet d'innover sur de nombreux marchés, notamment l'électronique de puissance, l'automobile, le stockage de l'énergie solaire et les data centers. Hautement résistants aux radiations, les dispositifs GaN sont bien adaptés aux applications militaires et aérospatiales émergentes.
Certains concepteurs en électronique ont pu se détourner des dispositifs de puissance GaN en raison de perceptions erronées concernant le coût des matériaux. Alors que la fabrication du substrat GaN était initialement bien plus élevée que celle du Si, cet écart a considérablement diminué, et l'utilisation de différents substrats offre aux concepteurs la possibilité de trouver le meilleur compromis entre coûts et performances.
Le GaN-sur-SiC offre le potentiel de marché le plus vaste avec le meilleur compromis entre coûts et performances. Cependant, grâce aux options GaN-sur-Si et GaN-sur-diamant, les concepteurs de produits peuvent sélectionner le substrat le plus approprié pour répondre aux besoins prix/performances de leurs organisations et de leurs clients.
En raison de la vitesse de commutation très élevée du GaN, les concepteurs doivent accorder une attention particulière aux interférences électromagnétiques (EMI) et à la manière dont celles-ci peuvent être atténuées dans la configuration de la boucle de puissance. Les circuits d'attaque de grille actifs, qui sont essentiels pour empêcher les dépassements de tension, peuvent réduire les EMI des signaux de commutation.
L'inductance et la capacité parasites, qui peuvent entraîner des déclenchements intempestifs, constituent un autre problème de conception important. La maximisation des avantages de performances dépend de la disposition optimale des boucles de puissance latérales et verticales, et de l'adaptation de la vitesse du circuit d'attaque à la vitesse du dispositif.
Les concepteurs doivent également optimiser la gestion thermique pour éviter un échauffement excessif susceptible de compromettre les performances et la fiabilité. Le boîtier doit être évalué en fonction de sa capacité à réduire l'inductance et à dissiper la chaleur.
Analog Devices fournit des amplificateurs de puissance GaN
Les systèmes électroniques exigent une conversion entre la tension de l'alimentation en énergie et la tension des circuits à alimenter. Entreprise leader de longue date dans le secteur des semi-conducteurs, Analog Devices, Inc. (ADI) a pour objectif d'offrir des amplificateurs de puissance GaN à la pointe de l'industrie ainsi qu'une assistance, permettant aux concepteurs d'atteindre leurs objectifs de performances les plus élevés et de commercialiser leurs solutions plus rapidement.
Les circuits d'attaque de grille et les contrôleurs abaisseurs sont essentiels pour maximiser les avantages des dispositifs de puissance GaN. Les circuits d'attaque GaN en demi-pont améliorent les performances de commutation et le rendement global des systèmes de puissance. Les convertisseurs abaisseurs CC/CC convertissent une tension d'entrée plus élevée en une tension de sortie plus faible.
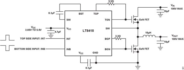
ADI propose le LT8418, un circuit d'attaque GaN en demi-pont de 100 V qui intègre les étages de circuit d'attaque supérieur et inférieur, un contrôle logique du circuit d'attaque, des protections et un commutateur d'amorçage (Figure 2). Il peut être configuré en topologies de types élévateurs ou abaisseurs en demi-pont synchrones. Les circuits d'attaque de grille divisée ajustent la vitesse de balayage d'activation et de désactivation des FET GaN pour optimiser les performances EMI.
Figure 2 : Schéma du convertisseur CC/CC à découpage basé GAN LT8418 d'ADI. (Source : Analog Devices, Inc.)
Les entrées et sorties du circuit d'attaque GaN d'ADI présentent un état bas par défaut pour éviter une fausse activation des FET GaN. Avec un temps de propagation rapide de 10 ns, et une adaptation de délai de 1,5 ns entre les canaux supérieur et inférieur, le LT8418 convient aux convertisseurs CC/CC haute fréquence, aux variateurs moteurs, aux amplificateurs audio de classe D, aux alimentations de data centers, et à un large éventail d'applications de puissance dans les marchés grand public, industriel et automobile.
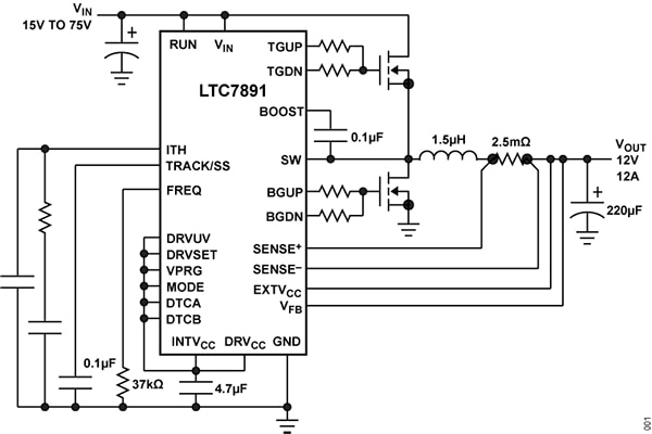
Les dispositifs LTC7890 et LTC7891 (Figure 3) sont des contrôleurs de régulateurs à découpage CC/CC abaisseurs hautes performances, doubles et simples, respectivement, pour commander des étages de puissance de FET GaN synchrones à canal N à partir de tensions d'entrée jusqu'à 100 V. Destinés à relever de nombreux défis auxquels sont confrontés les concepteurs utilisant des FET GaN, ces contrôleurs simplifient la conception des applications en ne nécessitant pas de diodes de protection ou d'autres composants externes supplémentaires généralement requis dans les solutions MOSFET silicium.
Figure 3 : Contrôleur abaisseur LTC7891 d'ADI. (Source : Analog Devices, Inc.)
Chaque contrôleur permet aux concepteurs d'ajuster avec précision la tension du circuit d'attaque de grille de 4 V à 5,5 V afin d'optimiser les performances et de permettre l'utilisation de différents FET GaN et MOSFET de niveau logique. Les commutateurs d'amorçage intelligents internes empêchent la surcharge des alimentations de circuit d'attaque haut potentiel de la broche BOOSTx à la broche SWx pendant les temps de récupération, protégeant ainsi la grille du FET GaN supérieur.
Les deux composants optimisent en interne la temporisation des circuits d'attaque de grille sur les deux fronts de commutation pour des temps de récupération proches de zéro, améliorant ainsi le rendement et permettant un fonctionnement haute fréquence. Les concepteurs peuvent également ajuster les temps de récupération avec des résistances externes. Les dispositifs sont disponibles avec des flancs mouillables latéraux dans des boîtiers QFN. Les schémas illustrent des circuits d'application typiques avec les configurations LTC7890 de 6 mm x 6 mm à 40 broches (Figure 4) et LTC7891 de 4 mm x 5 mm à 28 broches (Figure 5).
Figure 4 : Schéma d'un circuit d'application typique avec le LTC7890 d'ADI. (Source : Analog Devices, Inc.)
Figure 5 : Schéma d'un régulateur abaisseur utilisant le LTC7891 à 28 broches d'ADI. (Source : Analog Devices, Inc.)
Les concepteurs peuvent également tirer parti d'un portefeuille d'outils de gestion de puissance d'ADI pour atteindre leurs objectifs de performances d'alimentation et optimiser les cartes. Le jeu d'outils inclut un calculateur de résistance de type abaisseur variable, un configurateur de puissance de chaîne de signaux et un environnement de développement basé sur Windows.
Conclusion
Le GaN est un matériau semi-conducteur transformateur utilisé pour produire des composants offrant une haute densité de puissance, des vitesses de commutation ultra-rapides et un rendement énergétique supérieur. Les concepteurs de produits peuvent tirer parti des circuits d'attaque de grille FET GaN d'ADI pour créer des systèmes plus fiables et plus efficaces avec moins de composants, se traduisant par des systèmes plus petits avec une empreinte et un poids réduits.
Avertissement : les opinions, convictions et points de vue exprimés par les divers auteurs et/ou participants au forum sur ce site Web ne reflètent pas nécessairement ceux de DigiKey ni les politiques officielles de la société.



