Maker.io main logo

Build A Configurable Inventory Level Tracking System

128

2022-11-23 | By Maker.io Staff

License: See Original Project Wireless

For this project, we start with a simple idea: imagine having a wireless system that can track ‎the number of times a product has been selected from a storage bin. The system will display ‎the selected product on a dashboard and store the selection in a data file. The data file can be ‎imported into a SQL database, whereby the specific product information can be filtered for ‎further analysis. ‎

If this sounds interesting, make sure to read on! We have the parts list, schematics, and step-by-‎step processes you need to follow along and make this project for yourself!

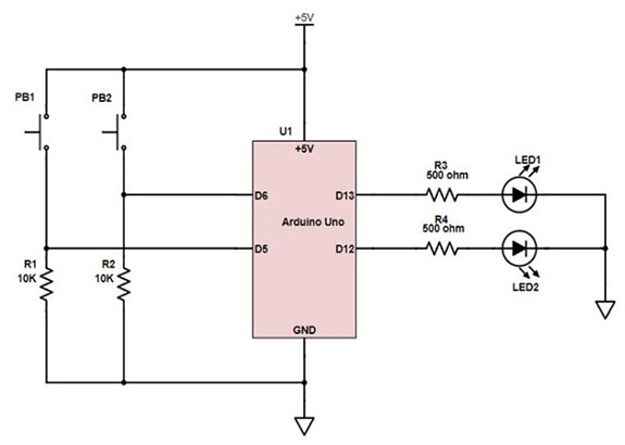
The System Components

Our inventory system is made up of several components: an Arduino Uno, a Raspberry Pi, and a ‎few discrete components. The inventory pad controller is built using an Arduino Uno, two ‎normally open (N.O) tactile pushbutton switches, four resistors, and two LEDs. There are two ‎‎10KΩ resistors wired to the momentary N.O tactile pushbutton switches that provide a low-level ‎user interface (UI) for the customer to interact with. Each button represents an item the ‎customer has selected, which allows the inventory system to track products being removed. ‎There are two LED circuits consisting of a 220-500Ω series limiting resistor wired to the ‎optoelectronic indicator component. When the customer presses the pushbutton switch, the ‎appropriate LED lights up. ‎

diagram_1

The Inventory Pad Controller Conceptual Diagram

These four discrete electronic components are wired to the Arduino Uno, thus completing the ‎inventory pad controller. The parts list to build the controller can be found here!‎

prototype_2

The Inventory Pad Controller solderless breadboard prototype electrical wiring diagram

schematic_3

The Inventory Pad Controller electronic circuit schematic diagram

A Raspberry Pi is the wireless gateway for accessing the Node-RED editor. If you are not ‎familiar with Node-RED, this article is a great place to start learning about low-code event-‎driven programming environments. To allow the inventory pad controller to communicate with ‎the Raspberry Pi, both embedded platforms will connect to each other using a USB cable. ‎

attach_4

Attachment of the Raspberry Pi and the Arduino Uno

Firmata Software

With the two boards attached, we have to install communication software on the Arduino Uno. ‎Firmata software is a generic protocol for communicating with microcontrollers. The firmata ‎software is based on Musical Instrument Digital Interface (MIDI). The command and data bytes ‎establish reading and writing data from sensors and switches. You can install the software to ‎the Arduino Uno through a basic upload to the microcontroller prototyping platform, using the ‎Raspberry Pi as the host computer for the Arduino Uno IDE software.‎

Upload the Standard Firmata software

Upload the Standard Firmata software to the USB attached Arduino Uno

Building the Configurable Inventory Total Event System Dashboard

With the Standard Firmata software installed on the Arduino, you can build the Node-RED ‎dashboard for the inventory system. The first step is to have the dashboard node available ‎within your node palette. (Check out our article on how to install and set up a test dashboard—‎it’s a must-read if you haven’t done this before!). ‎

To build the inventory system dashboard, you’ll need to construct a Node-RED network flow ‎diagram. The network flow diagram will allow the inventory pad controller’s pushbutton ‎switches to be read, letting message payloads be passed among the connected nodes. The two ‎message payloads to be passed within the Node-RED networks are hot dogs and hamburgers, ‎and peanut butter and jelly. These product items represent items 1 and 2, respectively, in the ‎system. The image below shows what this can look like.‎

The Node-RED Configurable Inventory

The Node-RED Configurable Inventory Total Event System network

By double-clicking on each node, you can adjust each data parameter to pass the appropriate ‎message payload. See below for the Arduino Uno digital pins 5 and 13, configured for input and ‎output operations.‎

Pin5_7

Configuring Pin 5 as a digital input pin

Pin13_8

Configuring Pin 13 as a digital output pin

The next node to configure is the trigger. Upon the trigger being activated by Pin 5 node, the ‎appropriate item will be displayed on the dashboard. The selected item msg.payload will be ‎displayed on the dashboard for one second. After the one-second trigger delay has expired, a ‎No inventory pulled message is displayed on the dashboard. ‎

trigger_9

Trigger node configuration

The text node receives the trigger hot dogs and hamburgers and peanut butter and jelly ‎msg.payloads and transmits them as strings to the write file node. The only configuration ‎required is the establishment of a group to manage the dashboard nodes. ‎

item_10

Item 1 text data node configuration

The write file node records all the selected item transactions and places them in a comma-‎separated variable (.CSV) file format. In addition, an ASCII text file is created for capturing the ‎selection item transactions. Each node provides the path for storing aggregated data of the ‎inventory pad controller item selection. The configurations for each of these nodes are shown ‎next.‎

write1_11

Write .CSV file node configuration

write2_12

Write text file node configuration

The group and the dashboard node elements are established within Node-RED’s layout section. ‎This section allows the UI dashboard to be configured for human interaction. (If you want ideas ‎on different UIs, make sure to read this article!) Upon configuring the group and node elements, ‎the following dashboard design will be visible in a new UI web browser after deploying the flow ‎diagram:‎

completed_13

The completed Configurable Inventory Total Event System dashboard

When making an item selection using the inventory pad controller, the selected products will be ‎displayed within the Node-RED dashboard:‎

dashboard_14

Selected product items populated within the Node-RED dashboard

SQLite Database

The Configurable Inventory Total Event System .CSV file collects all item selection transactions ‎made with the inventory pad controller. The SQLite software can be used to filter specific data ‎parameters for further analysis. In the case of this prototype inventory system, you can use ‎SQLite to determine the number of times a specific item has been selected. Most SQLite ‎software allows importing a database (.DB) or .CSV file to achieve such an analysis task. DB ‎Browser for SQLite is one software package that allows importing these files for further ‎analysis. In the example provided, the number of times the selection of peanut butter and jelly ‎was chosen is illustrated next. ‎

figure_15

Figure 15. Determining the total count of peanut butter and jelly selected in DB Browser ‎software.‎

Summary

This project illustrated how easy it is to make a prototype inventory system using an off-the-‎shelf embedded single-board computer, a microcontroller platform, and a few discrete ‎electronic components. The configurable inventory total event system’s IoT design was ‎developed using the Node-RED web editor. Although the system uses digital switches for ‎tracking product selection, M5Stack Core 1 and 2 controllers can easily be integrated to provide ‎aesthetically appealing UIs for human interaction and engagement. Watch this short video to ‎see the Configurable Inventory Total Event System in action!

Mfr Part # A000066
ARDUINO UNO R3 ATMEGA328P BOARD
Arduino
23,63 €
View More Details
Mfr Part # KSJ0M431 80SH LFTR
SWITCH TACTILE SPST-NO 0.01A 32V
C&K
2,53 €
View More Details
Mfr Part # MFP-25BRD52-10K
RES 10K OHM 0.1% 1/4W AXIAL
YAGEO
0,51 €
View More Details
Mfr Part # MOX70035000BYE
RES 500 OHM 0.1% 1/4W AXIAL
Ohmite
2,95 €
View More Details
Mfr Part # WP710A10SURDK5V
LED RED DIFFUSED T-1 T/H
Kingbright
0,57 €
View More Details
Mfr Part # 321010003
CABLE A PLUG TO B PLUG 0.98'
Seeed Technology Co., Ltd
More Info
View More Details
Mfr Part # SC0193(11)
SBC 1.5GHZ 4 CORE 2GB PI 4 MOD B
Raspberry Pi
47,10 €
View More Details
Add all DigiKey Parts to Cart
Have questions or comments? Continue the conversation on TechForum, DigiKey's online community and technical resource.