Orders are typically delivered to France within 3 days depending on location.
Free delivery to France on orders of $60 USD or more. A delivery charge of $22 USD will be billed on all orders less than $60 USD.
UPS freight pre-paid: DDP (Duty and customs paid by DigiKey)
FedEx or DHL freight pre-paid: CPT (Duty, customs, and VAT due at time of delivery)
Credit account for qualified institutions and businesses
Payment in Advance by Wire Transfer
![]()
![]()
![]()
![]()
![]()


More Products From Fully Authorized Partners
Average Time to Ship 1-3 Days, extra ship charges may apply. Please see product page, cart, and checkout for actual ship speed.
Incoterms: CPT (Duty, customs, and applicable VAT/Tax due at time of delivery)
For more information visit Help & Support
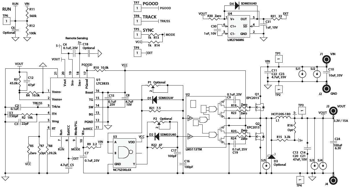
The EPC9107 demonstration board is a 3.3 V output, 1 MHz buck converter with an 15 A maximum output current and 9 V to 28 V input voltage range. The demonstration board features the EPC2015* enhancement mode (eGaN®) field effect transistor (FET), as well as the Texas Instruments LM5113 gate driver. (now replaced by the LMG1205)
The EPC9107 board contains the complete power stage (including eGaN / GaN FETs, driver, inductor and input/output caps) in a compact ½” x ½” layout to showcase the performance that can be achieved using the eGaN FETs and eGaN driver together.
The EPC9107 demonstration board is 3” square and contains a fully closed loop buck converter with optimized control loop.
There are also various probe points to facilitate simple waveform measurement and efficiency calculation.
* Status: New Device Offered (NDO)
The GaN Experts recommend EPC2055 for new designs
NDO Note: This is an earlier generation device, and although it is fully supported, the recommended device will provide better price and performance in most applications.
| Manufacturer | EPC |
|---|---|
| Category | AC/DC and DC/DC Conversion |
| Sub-Category | DC/DC SMPS - Single Output |
| Eval Board Part Number | 917-1033-ND |
| Eval Board Supplier | EPC |
| Eval Board |
Board not Stocked
|
| Topology |
Step Down
|
| Outputs and Type |
1 Non-Isolated
|
| Voltage Out: Factory Set |
3.3 V
|
| Current Out |
15 A
|
| Voltage In |
9 ~ 28 V
|
| Efficiency @ Conditions |
>96%, 12V in, 3.3V @ 6 ~ 12 A
>95%, 12V in, 3.3V @ 4 ~ 15 A >94%, 19V in, 3.3V @ 5 ~ 15 A >93%, 28V in, 3.3V @ 8 ~ 15 A >93%, 24V in, 3.3V @ 6 ~ 15 A |
| Voltage Out Range |
- Not Given
|
| Features |
Current Limit (Adj. or Fixed)
Power Good Output Remote Sensing Shutdown, Enable, Standby Soft Start Under Voltage Protection, Brown-Out |
| Switching Frequency |
1 MHz
|
| Standby Current [Typical] |
- Not Given
|
| Quiescent Current [Typical] |
- Not Given
|
| Component Count + Extras |
52 + 13
|
| Internal Switch |
No
|
| Design Author |
EPC
|
| Application / Target Market | |
| Standby Current [Maximum] |
- Not Given
|
| Quiescent Current [Maximum] |
- Not Given
|
| Main I.C. Base Part |
EPC2015
LMG1205 LTC3833 |
| Date Created By Author | |
| Date Added To Library | 2023-11 |
Co-Browse
By using the Co-Browse feature, you are agreeing to allow a support representative from DigiKey to view your browser remotely. When the Co-Browse window opens, give the session ID that is located in the toolbar to the representative.
DigiKey respects your right to privacy. For more information please see our Privacy Notice and Cookie Notice.
Yes, Continue to Co-BrowseGet fast and accurate answers from DigiKey's Technicians and Experienced Engineers on our TechForum.
Please visit the Help & Support area of our website to find information regarding ordering, shipping, delivery and more.
Registered users can track orders from their account dropdown, or click here. *Order Status may take 12 hours to update after initial order is placed.
Users can begin the returns process by starting with our Returns Page.
Quotes can be created by registered users in myLists.
Visit the Registration Page and enter the required information. You will receive an email confirmation when your registration is complete.
Orders are typically delivered to France within 3 days depending on location.
Free delivery to France on orders of $60 USD or more. A delivery charge of $22 USD will be billed on all orders less than $60 USD.
UPS freight pre-paid: DDP (Duty and customs paid by DigiKey)
FedEx or DHL freight pre-paid: CPT (Duty, customs, and VAT due at time of delivery)
Credit account for qualified institutions and businesses
Payment in Advance by Wire Transfer
![]()
![]()
![]()
![]()
![]()


More Products From Fully Authorized Partners
Average Time to Ship 1-3 Days, extra ship charges may apply. Please see product page, cart, and checkout for actual ship speed.
Incoterms: CPT (Duty, customs, and applicable VAT/Tax due at time of delivery)
For more information visit Help & Support
Thank you!
Keep an eye on your inbox for news and updates from DigiKey!
Please enter an email address