EVB_RT7299BHGQW: 3.3V @ 8A, 4.5 ~ 18Vin

Summary

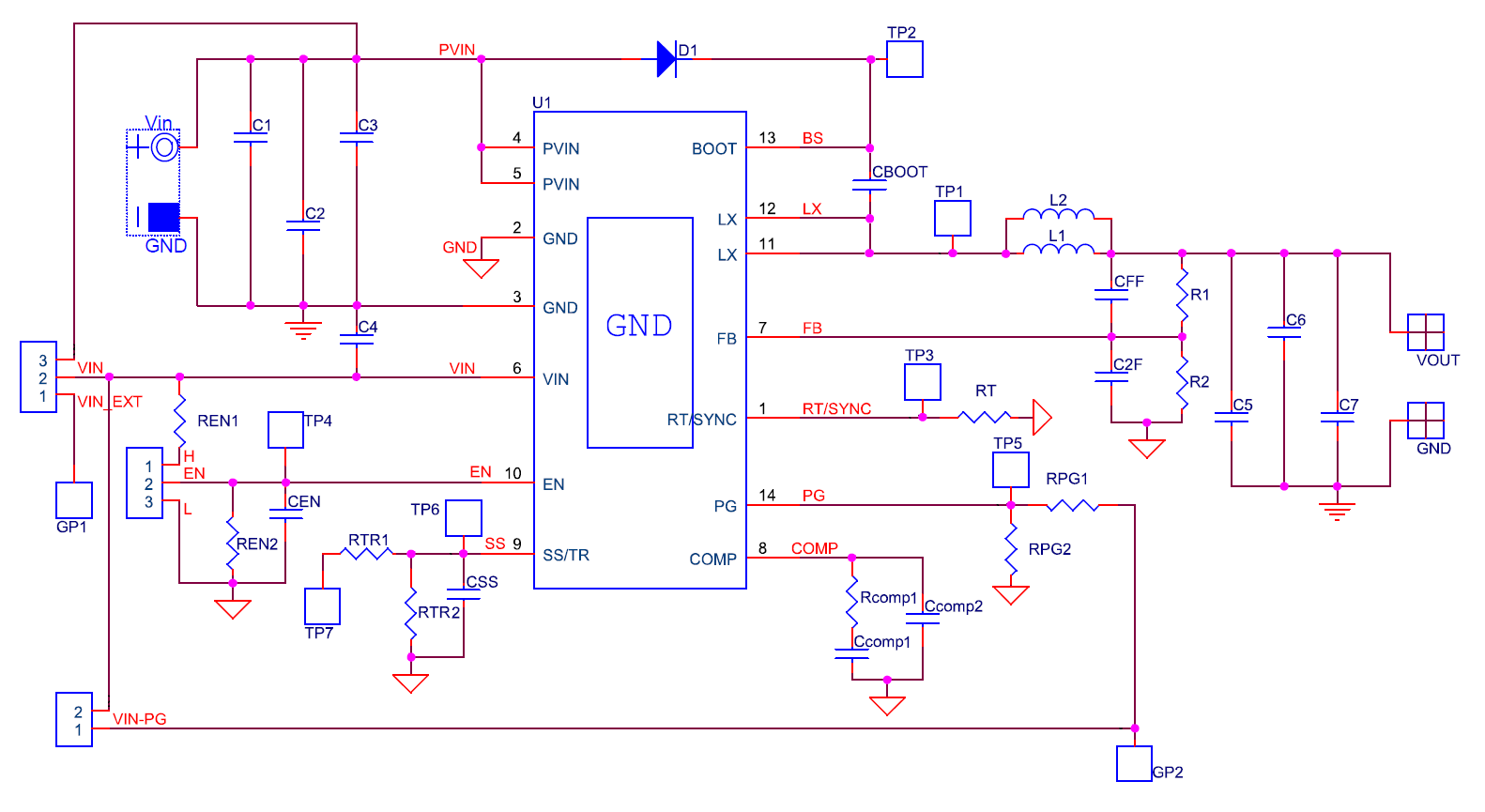
The RT7299BHGQW is a high efficiency, monolithic synchronous step-down DC/DC converter that can deliver up to 8A output current from a 4.5V to 18V input supply. The RT7299BHGQW current-mode architecture with external compensation allows the transient response to be optimized over a wide range of loads and output capacitors. Cycle-by-cycle current limit provides protection against shorted outputs and soft-start eliminates input current surge during startup. Fault condition protections include output under-voltage protection, output over-voltage protection, and over-temperature protection. The low current shutdown mode provides output disconnection, enabling easy power management in battery-powered systems.

Product Feature

  • Accurate Voltage Reference 0.6V±1%

  • Adjustable Soft-Start

  • Input Under-Voltage Lockout

  • Low RDS (ON) Power MOSFET Switches 26mΩ/19mΩ

  • Monotonic Start-Up into Pre-biased Outputs

  • Over-Temperature and Over-Voltage Protection

  • Power Good Indicator

  • Selectable Hiccup Mode and Latch-Off Mode

  • Under-Voltage Protection

Specifications

Manufacturer Richtek USA Inc.
Category AC/DC and DC/DC Conversion
Sub-Category DC/DC SMPS - Single Output
Eval Board Part Number EVB_RT7299BHGQW-ND
Eval Board Supplier Richtek USA Inc.
Eval Board Board not Stocked
Topology Step Down
Outputs and Type 1 Non-Isolated
Voltage Out: Factory Set 3.3 V
Current Out 8 A
Voltage In 4.5 ~ 18 V
Efficiency @ Conditions >90%, 12V in, 3.3V @ 0.5 ~ 7 A
Voltage Out Range 0.6 ~ 18 V
Features Current Limit (Adj. or Fixed)
Over Voltage Protection
Power Good Output
Soft Start
Synchronizable
Thermal Protection
Under Voltage Protection, Brown-Out
Switching Frequency 200 kHz ~ 1.6 MHz
Standby Current [Typical] 3 µA
Quiescent Current [Typical] 600 µA
Component Count + Extras 17 + 23
Internal Switch Yes
Design Author Richtek USA Inc.
Application / Target Market Point of Load (PoL)
Power: Industrial Power
Standby Current [Maximum] 9 µA
Quiescent Current [Maximum] 1 mA
Main I.C. Base Part RT7299B
Date Created By Author 2016-04
Date Added To Library 2018-10

Eval Board

Order a fully assembled board:

Quantity Available: 0

Quantity: