Orders are typically delivered to France within 3 days depending on location.
Free delivery to France on orders of $60 USD or more. A delivery charge of $22 USD will be billed on all orders less than $60 USD.
UPS freight pre-paid: DDP (Duty and customs paid by DigiKey)
FedEx or DHL freight pre-paid: CPT (Duty, customs, and VAT due at time of delivery)
Credit account for qualified institutions and businesses
Payment in Advance by Wire Transfer
More Products From Fully Authorized Partners
Average Time to Ship 1-3 Days, extra ship charges may apply. Please see product page, cart, and checkout for actual ship speed.
Incoterms: CPT (Duty, customs, and applicable VAT/Tax due at time of delivery)
For more information visit Help & Support
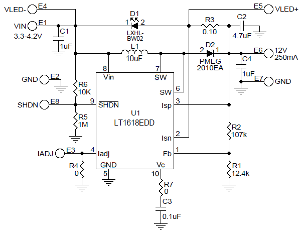
Demonstration circuit 780B is a Constant-Current Constant-Voltage 1.4MHz Step-up DC/DC Converter featuring the LT®1618. DC780B demonstrates a general purpose Boost converter with a 12V, 250mA output from a 3.3V-4.2V source.
The demo board can also be used as an LED driver, where a Luxeon LED (not installed), is driven with a regulated current of 500mA (default current), at a forward voltage of 3.5V. By changing the value or R4 to 2.2M the LED current can be regulated at 250mA.
The LT1618 can be used for wider input voltages, but output voltage level and component selection restrict this demo circuit to Lithium Ion battery input levels.
The LT1618 contains a unique current feedback loop that allows for accurate regulation of either input or output current, whether in Boost, or SEPIC topology.
The data sheet gives a complete description of the device, operation and application information. The data sheet must be read in conjunction with this demo manual for DC780B.
Manufacturer | Analog Devices Inc. |
---|---|
Category | AC/DC and DC/DC Conversion |
Sub-Category | DC/DC SMPS - Single Output |
Eval Board Part Number | DC780B-ND |
Eval Board Supplier | Analog Devices Inc. |
Eval Board |
Normally In Stock
|
Topology |
Step Up
|
Outputs and Type |
1 Non-Isolated
|
Voltage Out: Factory Set |
12 V
|
Current Out |
250 mA
|
Voltage In |
3.3 ~ 4.2 V
|
Efficiency @ Conditions |
>79%, 4.2V in, 12V @ 50 ~ 350 mA
>75%, 3.3V in, 12V @ 50 ~ 250 mA |
Voltage Out Range |
11.64 ~ 12.36 V
|
Features |
Current Limit (Adj. or Fixed)
Shutdown, Enable, Standby |
Switching Frequency |
1.4 MHz
|
Standby Current [Typical] |
100 nA
|
Quiescent Current [Typical] |
1.8 mA
|
Component Count + Extras |
14 + 8
|
Internal Switch |
Yes
|
Design Author |
Linear Technology
|
Application / Target Market |
Battery Chargers
LCD Backlighting Power: Auxiliary Power Supply USB Powered Devices |
Standby Current [Maximum] |
1 µA
|
Quiescent Current [Maximum] |
2.7 mA
|
Main I.C. Base Part |
LT1618
|
Date Created By Author | 2016-04 |
Date Added To Library | 2016-12 |
Co-Browse
By using the Co-Browse feature, you are agreeing to allow a support representative from DigiKey to view your browser remotely. When the Co-Browse window opens, give the session ID that is located in the toolbar to the representative.
DigiKey respects your right to privacy. For more information please see our Privacy Notice and Cookie Notice.
Yes, Continue to Co-BrowseGet fast and accurate answers from DigiKey's Technicians and Experienced Engineers on our TechForum.
Please visit the Help & Support area of our website to find information regarding ordering, shipping, delivery and more.
Registered users can track orders from their account dropdown, or click here. *Order Status may take 12 hours to update after initial order is placed.
Users can begin the returns process by starting with our Returns Page.
Quotes can be created by registered users in myLists.
Visit the Registration Page and enter the required information. You will receive an email confirmation when your registration is complete.
Orders are typically delivered to France within 3 days depending on location.
Free delivery to France on orders of $60 USD or more. A delivery charge of $22 USD will be billed on all orders less than $60 USD.
UPS freight pre-paid: DDP (Duty and customs paid by DigiKey)
FedEx or DHL freight pre-paid: CPT (Duty, customs, and VAT due at time of delivery)
Credit account for qualified institutions and businesses
Payment in Advance by Wire Transfer
More Products From Fully Authorized Partners
Average Time to Ship 1-3 Days, extra ship charges may apply. Please see product page, cart, and checkout for actual ship speed.
Incoterms: CPT (Duty, customs, and applicable VAT/Tax due at time of delivery)
For more information visit Help & Support
Thank you!
Keep an eye on your inbox for news and updates from DigiKey!
Please enter an email address