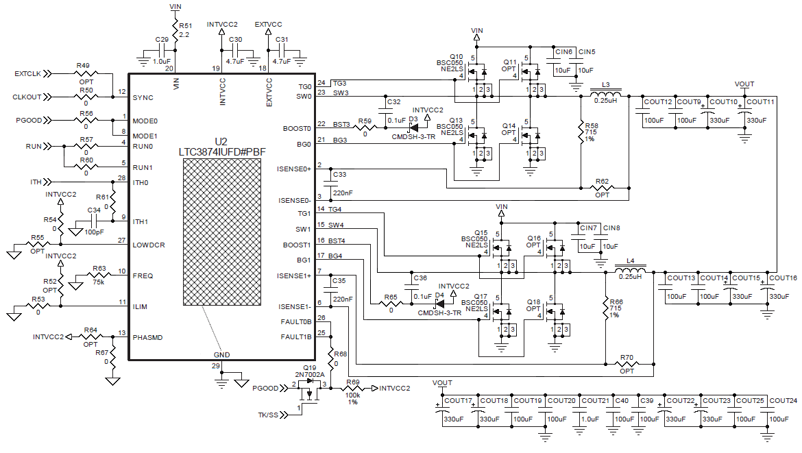
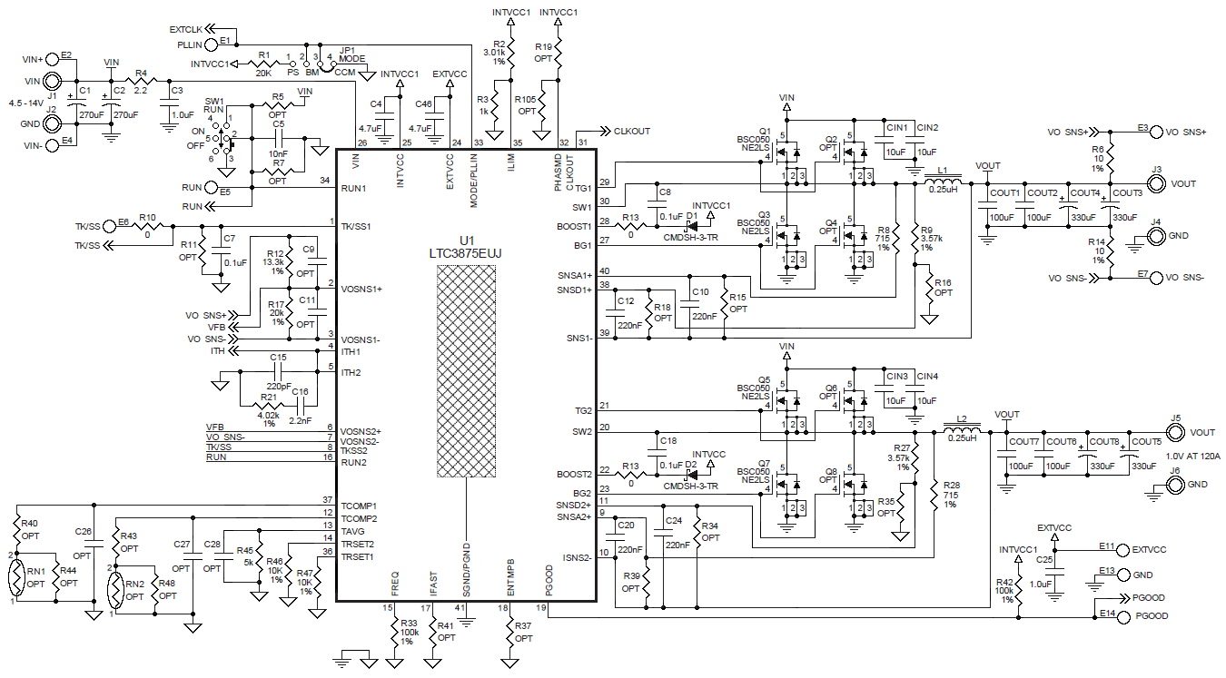
Demonstration circuit 2142A is a high efficiency, high density, 4-phase synchronous buck converter with a 4.5V to 14V input range. It can supply 120A maximum load current at a 1.0V output. This demo board incorporates the LTC3875EUJ and LTC3874IUFD controllers.
The LTC®3875 is a feature-rich dual phase synchronous buck controller with very low DCR current sensing capability, on-chip drivers and remote output voltage sensing.
The LTC3874 is a compact dual phase synchronous buck phase extender with very low DCR current sensing capability, on-chip drivers and immediate response to master IC's fault.
This board is setup with 0.32mO DCR inductor. The temperaturecompensation function guarantees accurate current limit over a wide temperature range with DCR sensing.
The DC2142 can provide high efficiency, high power density and compact solutions for telecom and datacom systems, industrial and medical instruments, DC power distribution systems and computer systems. The LTC3875 is available in a 40-pin 6mm × 6mm QFN package. The LTC3874 is available in a 28-lead (4mm × 5mm) QFN Package.
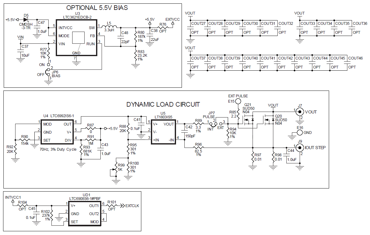
To shut down the converter, set the RUN pin voltage below 1.4V (SW1: OFF). Use the JP1 jumper to select burst mode, pulse skipping mode or forced continuous mode operation at light load. Switching frequency is preset at about 400kHz, and it can be easily modified from 250kHz to 770kHz. An on-board dynamic circuit is also available for transient test. The LTC3875 and LTC3874 data sheets give a complete description of these parts, and must be read in conjunction with this DC2142A quick start guide.
| Manufacturer | Analog Devices Inc. |
|---|---|
| Category | AC/DC and DC/DC Conversion |
| Sub-Category | DC/DC SMPS - Single Output |
| Eval Board Part Number | DC2142A-ND |
| Eval Board Supplier | Analog Devices Inc. |
| Eval Board |
Normally In Stock
|
| Topology |
Step Down
|
| Outputs and Type |
1 Non-Isolated
|
| Voltage Out: Factory Set |
1 V
|
| Current Out |
120 A
|
| Voltage In |
4.5 ~ 14 V
|
| Efficiency @ Conditions |
>87%, 12V in, 1V @ 19 ~ 120 A
|
| Voltage Out Range |
0.6 ~ 5 V
|
| Features |
Current Foldback Protection
Current Limit (Adj. or Fixed) Over Voltage Protection Power Good Output Short Circuit Protection Shutdown, Enable, Standby Soft Start Synchronizable Thermal Protection |
| Switching Frequency |
400 kHz
|
| Standby Current [Typical] |
1.8 mA
|
| Quiescent Current [Typical] |
4.6 mA
|
| Component Count + Extras |
114 + 61
|
| Internal Switch |
No
|
| Design Author |
Linear Technology
|
| Application / Target Market |
Memory Back-up
Power: Auxiliary Power Supply Servers Telecom |
| Standby Current [Maximum] |
- Not Given
|
| Quiescent Current [Maximum] |
- Not Given
|
| Main I.C. Base Part |
LTC3874
LTC3875 |
| Date Created By Author | 2013-12 |
| Date Added To Library | 2017-01 |