Orders are typically delivered to France within 3 days depending on location.
Free delivery to France on orders of $60 USD or more. A delivery charge of $22 USD will be billed on all orders less than $60 USD.
UPS freight pre-paid: DDP (Duty and customs paid by DigiKey)
FedEx or DHL freight pre-paid: CPT (Duty, customs, and VAT due at time of delivery)
Credit account for qualified institutions and businesses
Payment in Advance by Wire Transfer
![]()
![]()
![]()
![]()
![]()


More Products From Fully Authorized Partners
Average Time to Ship 1-3 Days, extra ship charges may apply. Please see product page, cart, and checkout for actual ship speed.
Incoterms: CPT (Duty, customs, and applicable VAT/Tax due at time of delivery)
For more information visit Help & Support
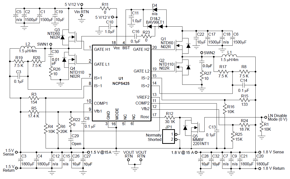
The NCP5425 demonstration board is a 4.0” by 4.0”, two−layer printed circuit board with an actual circuit area of 2.5”, by 2.3”. This demonstration circuit can be used to evaluate the performance and functionality of NCP5425, configured to generate a 1.5 V and 1.8 V output from a single input voltage (5.0 V). Each output is capable of delivering 15 A. Both the controller VCC and the switching FET input power are powered by the single 5.0 V power supply.
The NCP5425 controller contains all the circuitry required for a Dual Output Buck Regulator, including undervoltage lockout, soft−start, adaptive FET driver non−overlap, cycle−by−cycle overcurrent protection and a low noise disable mode.
| Manufacturer | onsemi |
|---|---|
| Category | AC/DC and DC/DC Conversion |
| Sub-Category | DC/DC SMPS - Multi Output |
| Eval Board Part Number | NCP5425DOEVBOS-ND |
| Eval Board Supplier | onsemi |
| Eval Board |
Board not Stocked
|
| Topology |
Step Down
|
| Outputs and Type |
2 Non-Isolated
|
| Voltage Out: Highest Current First |
1.5V, 1.8V
|
| Current Out |
17.5A per Channel
|
| Voltage In |
4.6 ~ 12 V
|
| Efficiency @ Conditions |
>90%, 5V in, 1.8V @ 1.6 ~ 9 A (Vout 2)
>90%, 5V in, 1.5V @ 1 ~ 8 A (Vout 1) |
| Voltage Out Range |
0.8 ~ 5 V
|
| Features |
Current Limit (Adj. or Fixed)
Electrolytic Free Light Load Mode Over Current Protection Over Voltage Protection PFM or PWM Power Good Output Shutdown, Enable, Standby Soft Start Thermal Protection |
| Switching Frequency |
300 kHz
|
| Standby Current [Typical] |
- Not Given
|
| Quiescent Current [Typical] |
16 mA
|
| Component Count + Extras |
53 + 10
|
| Internal Switch |
No
|
| Design Author |
ONSemiconductor
|
| Application / Target Market |
Computers
Memory Back-up |
| Standby Current [Maximum] |
- Not Given
|
| Quiescent Current [Maximum] |
22 mA
|
| Main I.C. Base Part |
NCP5425
|
| Date Created By Author | 2004-07 |
| Date Added To Library | 2018-06 |
Co-Browse
By using the Co-Browse feature, you are agreeing to allow a support representative from DigiKey to view your browser remotely. When the Co-Browse window opens, give the session ID that is located in the toolbar to the representative.
DigiKey respects your right to privacy. For more information please see our Privacy Notice and Cookie Notice.
Yes, Continue to Co-BrowseGet fast and accurate answers from DigiKey's Technicians and Experienced Engineers on our TechForum.
Please visit the Help & Support area of our website to find information regarding ordering, shipping, delivery and more.
Registered users can track orders from their account dropdown, or click here. *Order Status may take 12 hours to update after initial order is placed.
Users can begin the returns process by starting with our Returns Page.
Quotes can be created by registered users in myLists.
Visit the Registration Page and enter the required information. You will receive an email confirmation when your registration is complete.
Orders are typically delivered to France within 3 days depending on location.
Free delivery to France on orders of $60 USD or more. A delivery charge of $22 USD will be billed on all orders less than $60 USD.
UPS freight pre-paid: DDP (Duty and customs paid by DigiKey)
FedEx or DHL freight pre-paid: CPT (Duty, customs, and VAT due at time of delivery)
Credit account for qualified institutions and businesses
Payment in Advance by Wire Transfer
![]()
![]()
![]()
![]()
![]()


More Products From Fully Authorized Partners
Average Time to Ship 1-3 Days, extra ship charges may apply. Please see product page, cart, and checkout for actual ship speed.
Incoterms: CPT (Duty, customs, and applicable VAT/Tax due at time of delivery)
For more information visit Help & Support
Thank you!
Keep an eye on your inbox for news and updates from DigiKey!
Please enter an email address