MAX17261 Multi-Cell Fuel Gauge
Analog Devices' ultra-low power fuel gauge IC monitors multiple-series cell battery pack
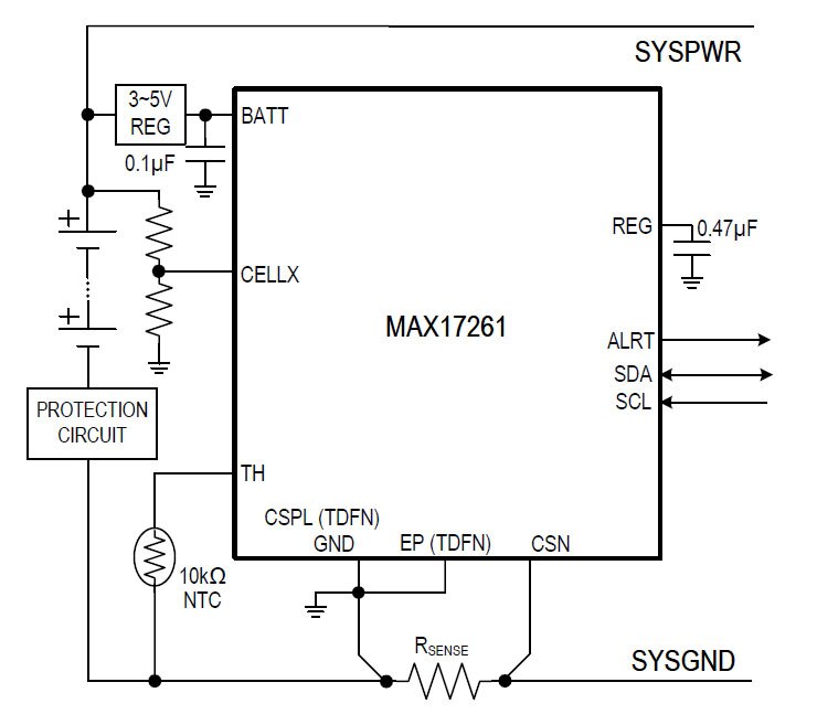
Analog Devices’ MAX17261 is an ultra-low power fuel gauge IC which implements the Analog Devices ModelGauge™ m5 algorithm. The IC monitors multiple-series cell battery packs with an external resistor divider. The fuel gauge provides precision measurements of current, voltage, and temperature. The temperature of the battery pack is measured using an internal temperature sensor or external thermistor. A two-wire I2C interface provides access to data and to control registers.
The ModelGauge m5 EZ algorithm makes fuel gauge implementation easy by eliminating battery characterization requirements and simplifying host software interaction. The algorithm provides tolerance against battery diversity for most lithium batteries and applications. The algorithm combines the short-term accuracy and linearity of a coulomb counter with the long-term stability of a voltage-based fuel gauge, along with temperature compensation to provide industry-leading fuel gauge accuracy. The MAX17261 automatically compensates for cell-aging, temperature, discharge rate, and provides accurate state-of-charge (SOC) in percentage (%) and remaining capacity in milliampere-hours (mAh) over a wide range of operating conditions. As the battery approaches the critical region near empty, the algorithm invokes a special correction mechanism that eliminates any error.
This is also available in a one-cell fuel gauge option, the MAX17260.
MAX17261 Multi-Cell Fuel Gauge
Image | Manufacturer Part Number | Description | Available Quantity | Price | View Details | |
---|---|---|---|---|---|---|
![]() | ![]() | MAX17261METD+ | IC BATT LIFEPO4/LI-ION 1C 14TDFN | 4002 - Immediate | $3.99 | View Details |
![]() | ![]() | MAX17261GEVKIT# | EVAL BOARD FOR MAX17261 | 8 - Immediate 9 - Factory Stock | $84.89 | View Details |
MAX17260 One-Cell Fuel Gauge
Image | Manufacturer Part Number | Description | Available Quantity | Price | View Details | |
---|---|---|---|---|---|---|
![]() | ![]() | MAX17260SEWL+ | IC BATT MON LI-ION 1CELL 9WLP | 0 - Immediate | See Page for Pricing | View Details |
![]() | ![]() | MAX17260XEVKIT# | EVAL BOARD FOR MAX17260 | 13 - Immediate 22 - Factory Stock | $84.89 | View Details |