MAX77659 Switching Charger
Analog Devices' MAX77659 SIMO PMIC with 300 mA switching charger is designed to recharge TWS earbuds 4 times faster and reduce BOMs by 60%
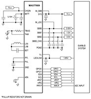
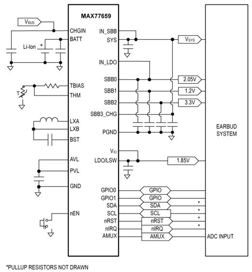
ADI's MAX77659 provides highly efficient integrated battery charging and power supply solutions for low-power applications where size and efficiency are critical. The IC features a dual-input single-inductor multiple-output (SIMO) buck-boost regulator that provides one charging rail and three independently programmable power rails from a single inductor to minimize total solution size. A 100 mA LDO provides ripple rejection for audio and other noise-sensitive applications. The LDO can also be configured as a load switch to manage power consumption by disconnecting external blocks when not required. A highly configurable switching charger supports a wide range of Li+ battery capacities and includes battery temperature monitoring for additional safety (JEITA).
This device includes two GPIOs and an analog multiplexer that switches several internal voltages and current signals to an external node for monitoring with an external ADC. A bidirectional I2C serial interface allows for configuring and checking the status of the devices. An internal on/off controller provides a controlled startup sequence for the regulators and provides supervisory functionality while they are on. Numerous factory programmable options allow the device to be tailored for many applications, enabling faster time to market.
The MAX77659EVKIT# evaluation kit (EV kit) allows for easy experimentation with various MAX77659 features, including a switching charger, a SIMO buck-boost regulator with three buck-boost outputs, a linear regulator, on/off controller, and I2C interface. Windows®-based software provides a user-friendly graphical interface and a detailed register-based interface to exercise the features of the MAX77659.
- Highly integrated
- 3x output, SIMO buck-boost regulator
- Supports wide output voltage range from 0.5 V to 5.5 V for all SIMO channels
- 1x 100 mA LDO/LSW
- Smart Power Selector™ Li+/Li-Poly switching charger
- 2x GPIO resources
- Analog MUX output for power monitoring
- Factory-ship mode (< 200 nA IQ)
- Watchdog timer
- Low-power
- 0.3 μA shutdown current
- 5 μA operating current (3 SIMO Channels + 1 LDO)
- Small size
- 6.04 mm2 wafer-level package (WLP)
- 30-bump, 0.4 mm pitch, 6 x 5 array
- Charger optimized for small battery size
- Input operating voltage from 3.4 V to 5.5 V
- Programmable battery regulation voltage from 3.6 V to 4.6 V
- Programmable fast-charge current from 7.5 mA to 300 mA (MAX77659A)
- Programmable fast-charge current from 5.0 mA to 200 mA (MAX77659S)
- Programmable termination current from 0.375 mA to 45 mA (MAX77659A)
- Programmable termination current from 0.250 mA to 30 mA (MAX77659S)
- Thermal regulation and JEITA compliance
- Flexible and configurable
- I2C-compatible interface and GPIO
- Factory OTP options available
MAX77659 Switching Charger
| Image | Manufacturer Part Number | Description | Available Quantity | Price | View Details | |
|---|---|---|---|---|---|---|
![]() | ![]() | MAX77659AENV+ | SINGLE PMIC 3 BUCK-BOOST OUT | 619 - Immediate 2150 - Factory Stock | $4.12 | View Details |
Development Board
| Image | Manufacturer Part Number | Description | Available Quantity | Price | View Details | |
|---|---|---|---|---|---|---|
![]() | ![]() | MAX77659EVKIT# | EVAL BOARD FOR MAX77659 | 3 - Immediate 9 - Factory Stock | $162.36 | View Details |





