Updating the Original Digi-Keyer
How to make a working model with modern components
Introduction
More than 50 years ago, a digital electronic device designed to generate uniform Morse characters and spaces was made available for sale by amateur radio enthusiast and entrepreneur Ron Stordahl (Figure 1). Hobbyists were encouraged to build the inexpensive and battery-powered “Integrated-Circuit Electronic Keyer” from the details on pages 22 through 25 of the April 1968 issue of QST, a monthly publication “Devoted Entirely to Amateur Radio.” Since that publication, some original components have become hard to find or prohibitively expensive. Modern amateur radio sets have all the features of the original “Digi-Keyer” and more built-in, so a simple mechanical key or paddle is all that is needed to transmit Morse code. In other words, the original Digi-Keyer, as it was intended, is obsolete.
Fig. 1. Original Keyer PCB Assembly
This tutorial steps through the changes necessary to update the original Digi-Keyer. To enhance its functionality, a 555 timer and a microcontroller interface are added. See the resource section below for additional information on how to acquire and assemble all the components needed to build the updated Digi-Keyer.
Replaced Components
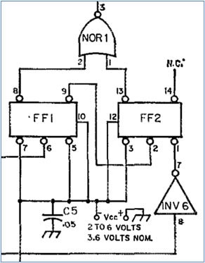
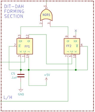
Character Forming is accomplished using two JK flip-flops labeled FF1 and FF2. The original MC790P dual flip-flop toggles the outputs when the J and K inputs are both held low during a trigger event. The vast majority of modern, readily available flip-flops toggle when J and K are held high such as Texas Instruments’ CD74HCT73E. The original circuit used a positive chassis ground with the negative supply connected to the J and K inputs (pins 7, 5, and 3), as shown in Figure 2. The updated schematic uses a conventional supply configuration with the positive connected to J and K on FF1 and K on FF2 (Figure 3).
Fig. 2. Original Keyer flip-flop connections
Fig. 3. Updated flip-flop connections
Other differences between Figures 1 and 2 include the reset connections swapped from negative to positive and the deletion of the inverter (INV 6). The positive signal from the DAH paddle button was originally inverted to facilitate toggling, and the new flip-flop requires J on FF2 to be high to toggle, so the inverter is not needed.
Although obsolete, the MC724P quad NOR gate is not that much different than devices currently available such as Toshiba Semiconductor’s TC74HC02APF. In general, many modern devices use less current and operate faster.
Much like MC724P, the MC789P hex inverter is obsolete but is not much different than ICs currently available such as Texas Instrument’s CD74HC04E, which again is faster and requires some tweaking of the original RC timing components to take into account reduced propagation delay. See Figure 4 for the resulting changes in resistor and capacitor values in the RC timing circuits.
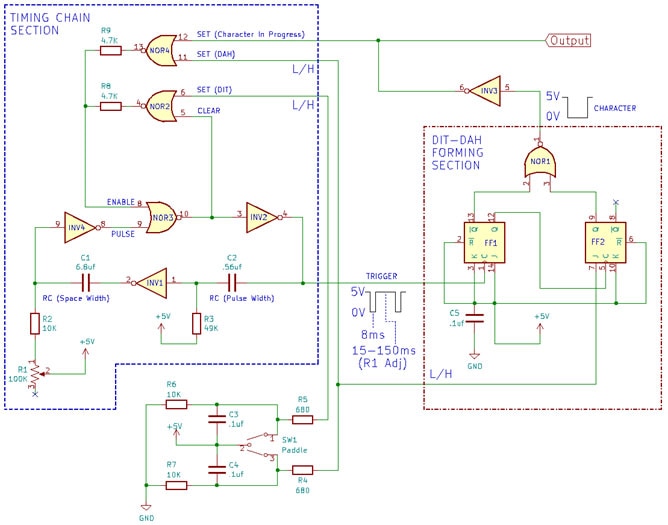
Figure 4. Fully updated Digi-Keyer not including amateur radio interface.
Miscellany
Tying the open collector outputs of NOR4 and NOR2 together can create common line contention. Placing resistors R8 and R9 at the outputs limits current and allows each NOR gate to drive the common line low as needed. In General, compare the original schematic to the updated schematic to see where component improvements or changes have been made to assure function and to keep power consumption low. The updated version has been built and tested.
Additions and Upgrades
Fig. 5. Morse and character display.
It is a happy coincidence that the 555 timer, as of this writing, has been around for approximately 50 years and makes a useful addition for generating tunable Morse tones. Now the user can hear each tone as it is generated and, through headphone jacks, can opt to hear a partner using another Digi-Keyer for more advanced practice. Lastly, an optional microcontroller and display may be plugged into the available headers to facilitate visual affirmation of keyed characters (Figure 5). The added functionality is helpful for Morse code learners. The microcontroller’s Bluetooth capability is implemented as a virtual keyboard allowing users to enter text into any program or app on a paired device by keying in the Morse equivalent character.
Summary
The original Digi-Keyer is a familiar part of DigiKey history and although amateur radio users may not have a need for such a device, understanding how it works is worth exploration. This simple circuit contains many valuable logic and component lessons that can challenge the mind of the hobbyist or technician. Building the keyer and adding an audio circuit allows the exploration of Morse code alone or with a conversation partner using a device that works precisely as designed over a half-century ago.
Resources:
- Creating Quasi-Sine from Square Waves
- How Does the Digi-Keyer Work
- What Are RC Timing Circuits
- Assembling the Digi-Keyer
- How JK Flip-Flops Work
Interested in building the Digi-Keyer and learning how it works? DigiKey provides the full set of plans, bill of materials, programming code, PCB files, and more in this repository:
https://media.digikey.com/pdf/Project%20Repository/Digikeyer.zip
Have questions or comments? Continue the conversation on TechForum, DigiKey's online community and technical resource.
Visit TechForum




