How to Use Photodiodes and Phototransistors Most Effectively
Contributed By DigiKey's North American Editors
2018-09-11
Phototransistors and photodiodes are closely related electro-optical transducers which convert incident light to electric current in applications such as position/presence sensing, light intensity measurement, and high-speed optical pulse detection. However, to get the most out of these devices, designers need to pay special attention to interface circuitry, wavelength, and optic mechanical alignment.
For example, appropriate interface circuitry is needed to extract the maximum current over varying intensity and conditions. However, effective application also requires an understanding of their principles of operation and how phototransistors and photodiodes differ.
This article will discuss the principles of operation of these devices, some of the critical parametric considerations, and some of the finer nuances of device application, along with some example solutions.
Photodiode and phototransistor basics and attributes
Photodiodes produce a flow of current when they absorb light. There are two types shown in Figure 1. The first is the better known photovoltaic diode (solar cell), which produces current when light shines on it. The second is the photoconductor, which is a reverse-biased photodiode. Light shining on the photodiode causes its resistance to the reverse bias current to decrease.
This current can be measured to give a reading of the intensity of incident light. Looking at it another way, the photodiode functions as a restriction on current flow, with more light reducing the restriction. In nearly all cases, the photodiode must be used with an associated amplifier, such as a transimpedance amplifier (TIA) to convert the current flow into a useful signal.

Figure 1: Due to the need for a lens and optical path to the sensor die, photodiodes and phototransistors require packaging which differs from conventional diodes and transistors. (Image source: Learnabout-electronics)
Phototransistors are somewhat more complicated than photodiodes as they are transistors with the base terminal exposed. Photons impinging on the device activate the transistor, but otherwise the behavior is the same as a conventional transistor. (In the early days of solid-state devices, some transistors and many diodes were packaged in transparent housings which led to erratic circuit behavior depending on how much light was shining on the circuitry!) The equivalent circuit of a phototransistor is a photodiode with its output photocurrent going into the base of a small-signal transistor (Figure 2).

Figure 2: The electrical and physical model for a phototransistor is a photodiode with output photocurrent going into the base of a small-signal transistor. (Image source: Mechapedia/Northwestern University)
Being a three terminal device there are multiple ways to connect the phototransistor, with common emitter (CE) and common collector (CC) amplifiers being the most used configurations (Figure 3). For the CE configuration, light causes the output to go from a high state to a low state; for the CC configuration, the state transition is the opposite.

Figure 3: The phototransistor can be connected by a common emitter (left) or common collector (right) configuration just like a transistor. (Image source: ON Semiconductor)
There’s another important consideration for phototransistors which does not apply to photodiodes: they can be used in either active mode or in switch mode. In active mode, the transistor is an analog element with a linear output that is proportional to the intensity of the light. In switch mode the transistor acts as a digital element, and is either in a cutoff (off) or a saturated (on) state.
The operating mode is determined by the value of the load resistor RL, shown as Rc or Re in Figure 3. The active mode occurs when VCC > RL × ICC, and switch mode occurs when VCC < RL × ICC, where IC is the maximum anticipated current and VCC is the supply voltage, as shown. If the phototransistor is being used to assess light intensity, active mode is used. If it is being used to detect presence or absence of light, such as when a card is in a slot, then switch mode is used.
Although phototransistors and photodiodes are closely related, they do have performance differences. In general, photodiodes can be fabricated to be much faster by one to two orders of magnitude, and with a wider frequency response than phototransistors. This is why they are used for light pulse detection in high-speed optical-fiber links. However, photodiodes need an external amplifier, while a phototransistor alone may have enough current gain for an application.
Additionally, the performance parameters of photodiodes, including sensitivity to light, leakage current, and response speed, vary less with temperature changes than they do for phototransistors.
Design issues: much more than just electronics
By their nature, phototransistors and photodiodes are stimulated by light. This, of course, means that the design must provide a clear optical path for light to consistently reach the photodevices, and the path must be aligned and maintained from the source to the sensing surface during normal product use and lifetime.
Mechanical issues of placement of the phototransistor or photodiode are dictated by the application, modes of use, user interaction, and many other factors which must be carefully considered in the product design. Consistency of this optical path is critical. Even minute variations due to manufacturing tolerances, board flexing, dust, and other expected and/or somewhat abnormal use must be considered.
The optical half-power acceptance angle for typical photodiodes and phototransistors ranges between ±10° and ±30° depending on die size, lens arrangement, and spacing. Depending on the application arrangement, the wider or narrower acceptance angle may be preferred.
Sometimes the reverse situation is the issue; undesired light from an ambient source can be seen by the photosensitive components. In these cases, it may be necessary to add external optical shields, internal light blocks, optical wavelength bandpass filters, or recess the sensor further, without impeding the emitter output on its path to the sensor. This often requires finding a “sweet spot” or balance point among conflicting objectives, involving a combination of electronic, optical, and mechanical issues.
Performance parameters reflect electro-optical aspects, design tradeoffs
While these devices have a long list of electrical specifications, they also have mixed-mode electro-optical considerations as well. Among them are spectral response, sensitivity and gain, linearity, dark current, response speed, and noise.
Spectral response: The spectral response is primarily a function of the device’s base material and doping. Silicon-based devices have peak sensitivity in a band within the near infrared (IR) range at about 840 nanometers (nm), but devices optimized for other wavelengths are available.
Phototransistors and photodiodes have similar spectral sensitivities since their underlying solid-state physics principles are the same. However, the peak response of a phototransistor is at a somewhat shorter wavelength than that of a typical photodiode because the diffused junctions of a phototransistor are formed epitaxially rather than crystal grown silicon wafers.
This means that the light source they are “seeing,” whether LED, sunlight, or ambient from another source, must provide its output in the corresponding sensitivity band for the photodevice to function effectively. Fortunately, the output spectrum of standard LEDs is within the sensitivity range of silicon-based photosensors.
Sensitivity and gain: These define how efficient the device is at converting photons into current flow. Sometimes denoted as quantum efficiency, this shows the ratio of incident photon energy to current flow. Photodiodes produce only a very small amount of current, ranging from nanoamps (nA) to a few microamps (µA). The current is much higher for phototransistors due to their inherent gain, which is similar to that of conventional small-signal transistors, but it varies with base drive, bias voltage, and temperature.
Linearity: The output of a photodiode is linear over a wide range, typically seven to nine decades of light intensity. In contrast, the collector current (IC) of a phototransistor is linear over only three to four decades because the DC gain (hFE) of the phototransistor is a function of the collector current which, in turn, is determined by the base drive. Some phototransistor applications such as test and measurement instrumentation need linearity, while other uses such as a basic presence/absence sensing do not depend upon it.
The difference then relates to which components devices can be considered for the design; reduced linearity requirements translate into more candidates and lower cost.
Dark current: For photodiodes, this is the current which is allowed to flow even though the device is in absolutely dark conditions; it is also a function of internal noise. For phototransistors, the dark current is the leakage current of the collector-base junction multiplied by the dc current gain of the transistor. It prevents the phototransistor from being completely “off” as an ideal switch.
Response speed: Photodiodes are faster than phototransistors, where speed is a function of the capacitance of the transistor’s collector-base junction and the value of the load resistance. On the other hand, the photodiode needs an external amplifier to be useful, affecting its overall response speed. Rise and fall times (10% to 90% and 90% to 10%, respectively) are usually symmetrical, unless the phototransistor is driven into saturation, which increases the fall time. Photodiodes with nanosecond and even femtosecond responses are commercially available.
Noise: No discussion of an electronic component would be complete without some mention of the unavoidable issue of noise. There are many forms of noise for photodiodes and phototransistors including shot noise, dark current noise, thermal noise, generation-recombination noise, and readout noise. Each type of noise is due to different underlying physics factors, and different device formulations and operating conditions (voltage, temperature, load) that result in different weightings of these noise sources. For most mass market consumer applications, noise is not a major consideration. For instrumentation and ultra-high-speed data links, it often is a major issue, especially at very low light levels.
There are two issues which designers must clarify with respect to these performance parameters. First, when looking at and comparing devices from various vendors, what are the test conditions? Performance varies greatly with different optical arrangements, voltages, load resistances, and other factors, so it’s important to use comparable conditions. When making a specific selection, the component should be used at the conditions specified in the data sheet. If that is not feasible, additional tests or interpolations will be needed.
The other issue to clarify is which specifications are important in a given application, and to what extent. For example, a photodiode for a communications fiber-optic link is concerned about speed, while its spectral response is less critical since the source LED spectrum is known, and can be matched to the sensor with the overall sensitivity pairing factored into the design.
On the other hand, a phototransistor which is being used to sense the presence of a credit card in a slot does not need much speed, but may need low dark current and consistent gain in order to operate reliably over a wide range of real-world operating scenarios.
As a general guideline, the performance of photodiodes is largely determined by their material, doping, and packaging, as well as the die size of the photosensitive material. For phototransistors, it is largely a function of those same factors as well as the additional factor of transistor gain (Table 1).
|
||||||||||||||||||
|
||||||||||||||||||
Table 1: The performance of photodiodes and phototransistors based on the die size of the photosensitive material, and the effect of transistor gain on phototransistors (Image source: DigiKey)
Components enable the optical-electrical transition
A representative silicon photodiode is the Everlight PD15-21B/TR8, which has an infrared spectral response bandwidth of 730 to 1100 nm, and a peak at 940 nm (Figure 4). The black plastic surface mount device targets basic consumer products such as copiers, game machines, and card readers. The maximum output current for this 1.5 × 3.2 × 1.1 mm high device is 0.8 µA using an incident IR source at 875 nm and at a power of 1 mW/cm2. It has a 6 nanosecond (ns) response time and a maximum dark current of 10 nA. As an SMT device, this photodiode offers many options for mounting compared to a leaded device, but the reflow temperature profile defined on the data sheet must not be exceeded, even if it is “mild” compared to what other components on the board can tolerate.

Figure 4: The spectral output of the Everlight PD15-21B/TR8 silicon photodiode peaks at around 950 nm, with an approximate bandwidth of about 370 nm. (Image source: Everlight)
Photodiodes alone cannot provide the current needed for most situations, nor drive any substantial load. Therefore, they are almost always used with a transimpedance amplifier which converts their low-level, high impedance output into a usable voltage. The TIA presents a low input impedance to the photodiode and translates the small current variations at its input into much larger voltage variations at its output.
Design caution: While this seems like the same topology as using a known current sense resistor to convert load current to voltage in order to measure current, it is not. That arrangement has substantial drive from a low impedance source which is a very different situation.
For example, the Analog Devices LTC6268, is a single-channel FET input operational amplifier with extremely low input bias current and low input capacitance that targets instrumentation applications (Figure 5).

Figure 5: The LTC6268 TIA from Analog Devices is optimized for instrumentation applications, as demonstrated by its extremely low noise and single-digit femtoamp input bias current. (Image source: Analog Devices)
Its low bias current of 3 femtoamps (fA) (typical) at room temperature and 4 picoamps (pA) (maximum) at 125°C is needed to ensure that the TIA does not “load” the photodiode output and divert its tiny current. Its noise current, which affects low end accuracy, is just 5.5 fA/√Hz, up to 100 kHz. Dynamic specifications include a gain-bandwidth product of 500 MHz, and -3 dB bandwidth at unity gain of 350 MHz. Its RC gain setting feedback network needs some capacitance for stability and loop-shaping in addition to the discrete resistor, but in most cases the PC board’s parasitic capacitance is adequate, saving space and removing one component from the BOM.
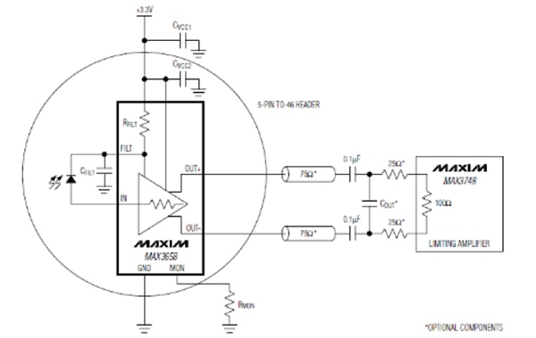
Other TIAs are optimized for optical data links rather than instrumentation. The Maxim Integrated MAX3658 is a transimpedance amplifier for optical receivers operating up to 622 Mbits/s, with features matched to fiber and small form factor transceivers (Figure 6). Unlike an instrumentation TIA, this device is designed to drive differential 75 ohm coax lines to maintain signal integrity, minimize intersymbol interference, and minimize bit error rate BER.

Figure 6: Targeting optical fiber links at speeds up to 622 Mbits/s, the Maxim Integrated MAX3658 TIA output is designed to drive a balanced pair of 75 ohm coaxial cables in order to maintain signal integrity. (Image source: Maxim Integrated)
As with other op amps, whether conventional types or TIAs, the MAX3658 data sheet includes many performance graphs showing various perspectives of current, voltage, speed, temperature, and more. However, since this TIA is designed for 622 Mbps optical links and meets the industry application standards, the data sheet also includes critical eye diagrams which characterize performance for various operating conditions (Figure 7).

Figure 7: Eye patterns are standard figures of merit used for analysis of data communication links for different optical input power levels. (Image source: Maxim Integrated)
For applications which need a phototransistor with its inherent gain, the Kingbright APTD3216P3C-P22 NPN silicon device is a possible choice (Figure 8). Like the previous photodiode, it measures 3.2 × 1.6 mm. As light capture aperture is a critical factor in device performance, smaller is not necessarily better in photon capture components.

Figure 8: The Kingbright APTD3216P3C-P22 phototransistor has a large package size compared to conventional transistors in order to capture more of the incident light and provide improved sensitivity. (Image source: Kingbright)
It too, is matched to the spectrum of an infrared-emitting LED source, and has an angular sensitivity of about ±15° (Figure 9).

Figure 9: When dealing with devices such as phototransistors, the sensitivity versus wavelength and versus off-axis angle are vital specifications. (Image source: Kingbright)
As it is also a transistor, many of its performance specifications are sensitive to temperature. For example, the 1 nA dark current at 25°C increases to about 100 nA at 70°C (Figure 10). This drift must be considered in the product design analysis.

Figure 10: As a transistor, many of the Kingbright APTD3216P3C-P22 specifications are a function of temperature. Here, the dark current is shown rising from about 1 nA to 100 nA as the temperature increases from 25°C to 70°C. (Image source: Kingbright)
Conclusion
Optical components such as photodiodes and phototransistors are used for presence detection and high-performance instrumentation, and they are essential to optical data links. Due to their hybrid electro-optical nature, they usually require careful consideration spanning electrical, optical, and mechanical design issues, as well as specialized electronic interface components to be effective and reach their full potential.
Once these design considerations are understood and followed, there are a variety of suitable devices that can be used as solutions for detection, instrumentation, and optical link applications.
Disclaimer: The opinions, beliefs, and viewpoints expressed by the various authors and/or forum participants on this website do not necessarily reflect the opinions, beliefs, and viewpoints of DigiKey or official policies of DigiKey.


