Energy Harvesting Sensors to Empower the Industrial IoT
Contributed By DigiKey's European Editors
2017-05-23
The continued collaboration between technology companies and cloud service providers is creating a range of new opportunities for connecting more diverse equipment to the Industrial Internet of Things (IIoT). The combination of machine learning in the cloud, energy harvesting technology and ultra-low-power radio transmission provides a flexible infrastructure for monitoring buildings and equipment, without the need for hard-wired power or communication connections.
Energy harvesting wireless sensors and switches are well suited for smart building applications. Powered from their environment by heat, light or motion, they require no batteries to acquire and send data. This allows temperature, humidity and motion sensors, as well as actuators, to be placed practically anywhere. The wireless protocols used allow sensors to communicate with each other and a controller, or ‘gateway’, which can be connected to the cloud to enable the ‘smart’ building paradigm. This allows users to monitor and control their homes or offices from anywhere with an internet connection.
Smart buildings are being enabled by companies offering a ‘platform as a service’ (PaaS) solution, which puts the technology needed to monitor and control smart devices in the cloud. In order to deliver a complete solution, PaaS providers are now working with technology providers to better integrate their offerings. This often involves creating an ‘avatar’ of the real-world device, which remains synchronized with the switch or actuator being controlled. The duality provides local and remote control or monitoring without introducing unnecessary delay into the system, and it brings together two distinct technology domains. Wireless protocols vying for market share in the IIoT include general purpose standards such as Bluetooth, ZigBee, and Thread, as well as more focused proprietary solutions.
EnOcean has been a protagonist of self-powered wireless sensors for many years and is arguably the leader in ultra-low-power energy harvesting wireless technology. Its Energy Harvesting Starter Kit was developed to give engineers and OEMs easy access to self-powered wireless technology. It comprises a solar powered temperature sensor and an electro-mechanical pushbutton switch. They communicate with the company’s proprietary management software, Dolphin, via a transceiver that plugs into a host computer USB port. The software and hardware drivers support all leading operating systems, including Linux. The system can be configured to run on a range of single board computers used as an internet gateway which connects to a smart home platform.
The EDK 350 offers an even more comprehensive environment for developers by building on the starter kit. It includes a wider range of self-powered sensors, as well as a mechanical energy generator. All the EnOcean modules are intended to give maintenance-free operation for many years.
A good example of the technology’s comprehensive approach to maintenance-free sensor technology is the STM332U solar powered temperature sensor, which operates over 0°C to 40°C with a typical accuracy of ±1 K over the full range. These modules come with a pre-installed solar cell and a 250 mF capacitor used as an energy storage device. Once fully charged, it can operate up to several days without further solar energy. The Figure 1 simplified block diagram of the STM332U shows the Dolphin EO3000I System-on-Chip (SoC) as the heart of the system. This SoC integrates a microcontroller and RF transceiver, allowing it to transmit and receive data using only the energy provided by the solar cell.

Figure 1: Simplified block diagram of the Scavenger Transmit Module from EnOcean.
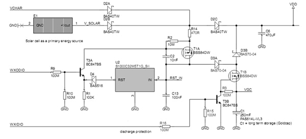
Figure 2 shows the transmit modules charging circuitry. The charge required for a measurement and transmit cycle is approximately 130 µC, while the charge required for measurement alone is just 30 µC.

Figure 2: Scavenger Transmit Module charging circuitry.
The EDK 350 kit also includes: the DolphinAPI (Application Programming Interface) which allows developers to add their own firmware to the modules; DolphinView, a tool for visualizing messages sent and received by the modules; and DolphinStudio, a programming environment that gives developers even greater access to the Dolphin SoC. This video provides an overview of how the STM330 module can be configured using the software. Using the kit, OEMs can build an entire smart building platform ready to deliver data to cloud-based algorithms.
Developing a sensor that runs from harvested energy imposes some specific design requirements. Typically the sensor will require some form of processing coupled with a communications channel. For remote sensors intended to be located in places where power isn’t available, it’s unlikely that there will be any form of wired communications, either. For this reason the majority of remote sensors running from harvested energy will be wirelessly connected using a low power protocol.
These requirements only compound the challenge since wireless communication is inherently power hungry, particularly if the quality of the wireless connection is subject to interference. Remote sensors will therefore be likely to transmit little and infrequently in order to conserve energy. There are now a wider range of ultra-low-power microcontrollers with integrated wireless transceivers available, but that doesn’t entirely solve the design challenge.
In an energy harvesting application, the entire system needs to be ultra-low power, starting with the power management. A ‘regular’ power management approach is unlikely to work in energy harvesting as there would simply be too much energy wasted in the process of conversion and regulation. This has led to the introduction of a new range of power management ICs (PMICs) specifically targeting energy harvesting applications.
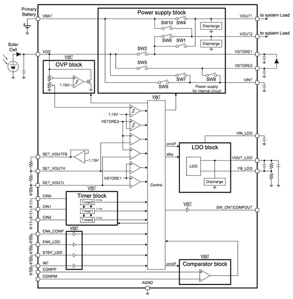
This includes the S6AE10xA energy harvesting PMICs from Cypress Semiconductor, as featured in the CYALKIT-E04 kit. This kit comprises two development boards featuring the company’s PMICs developed specifically for wireless sensor nodes, along with a sensor board and a solar module. The PMICs are intended for circuits that employ solar cells, capacitor storage and primary batteries, and consume as little as 280 nA when operating. The PMICs integrate switches to store harvested power in two capacitors, automatically routing power to store charge in the primary or surplus capacitor as it reaches a predetermined level, or switching to a primary battery if needed. Figure 3a shows a block diagram of the S6AE102A/S6EA103A.

Figure 3a: A block diagram of the energy harvesting PMIC from Cypress Semiconductor, targeting energy harvesting wireless sensor nodes.
The main difference between the two parts is a power gating control with an interrupt signal feature only present in the S6EA103A (Figure 3b shows the architectural block diagram of the S6EA103A).

Figure 3b: The S6EA103A energy harvesting PMIC for wireless sensors from Cypress Semiconductor features an interrupt timer mode that can be used to further reduce system power consumption.
The CYALKIT-E04 provides a simple way of evaluating these PMICs. The sensor board includes a magnetic door sensor (reed switch) and an ambient light sensor, along with support for an expansion board for additional sensors, and is fully supported by software available from the Cypress website.
Although intended to operate alongside a microcontroller, such as the PSoC from Cypress, the functionality of the PMICs can be fully evaluated using the evaluation kit (Figure 4).

Figure 4: The CYALKIT-E04 from Cypress Semiconductor includes evaluation boards for two of its PMICs developed for energy harvesting wireless sensor nodes.
When the included solar panel is connected, the LED on the board will blink to indicate it is receiving a charge under ambient conditions. The brightness of the energy source will influence the frequency of the blinking LED. The interval is 16 seconds at 200 Lux, 8 seconds at 500 Lux, and drops to 3 seconds at 1000 Lux. The kit can also be used to demonstrate how the PMIC can manage the charging of a super capacitor from a solar cell. The PMICs also integrate a comparator and low drop-out (LDO) regulator, which can also be fully evaluated using the kit. The timer operation available in the PMICs is set using external capacitors connected to dedicated inputs and controlled using jumpers on the evaluation boards. The devices also included a dedicated voltage output for supplying power to another Cypress evaluation kit, the CY8CKIT-042-BLE, a Bluetooth Low Energy pioneer kit that would allow a complete wireless sensor solution to be evaluated.
Conclusion
Energy harvesting is expected to play an important role in the Industrial Internet of Things by allowing sensors to be placed almost anywhere, forming part of an autonomous and maintenance-free wireless network to provide remote monitoring of assets. The ability to harvest enough energy to run a wireless sensor in a mesh network will create a wide range of applications, no longer limited by the absence of power.
 
            
        Disclaimer: The opinions, beliefs, and viewpoints expressed by the various authors and/or forum participants on this website do not necessarily reflect the opinions, beliefs, and viewpoints of DigiKey or official policies of DigiKey.
 
                 
                 
                 
 
 
 
 Settings
        Settings
     Fast Delivery
                                    Fast Delivery
                                 Free Shipping
                                    Free Shipping
                                 Incoterms
                                    Incoterms
                                 Payment Types
                                    Payment Types
                                





 Marketplace Product
                                    Marketplace Product
                                 
            






 
                     
                                 
                                 
                                 
                         
                                 
                                 
                                 
                                 
                                 
                                 
                                 France
France